HOME   LIST
‹–   –›

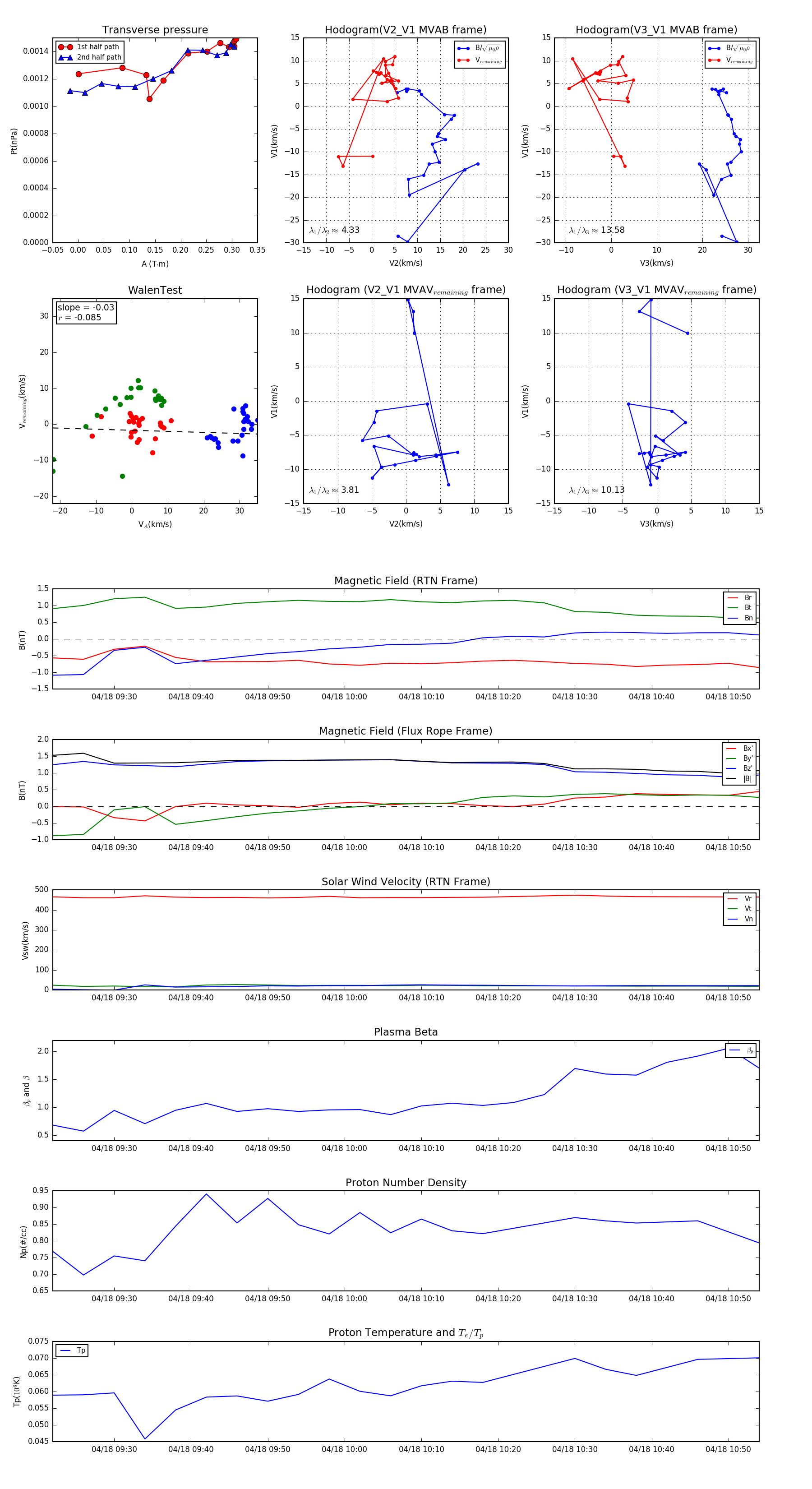
Flux Rope in 2003

Flux Rope Event 2003-04-18 09:22 ~ 2003-04-18 10:54 (93 minutes)


plot