HOME   LIST
‹–   –›

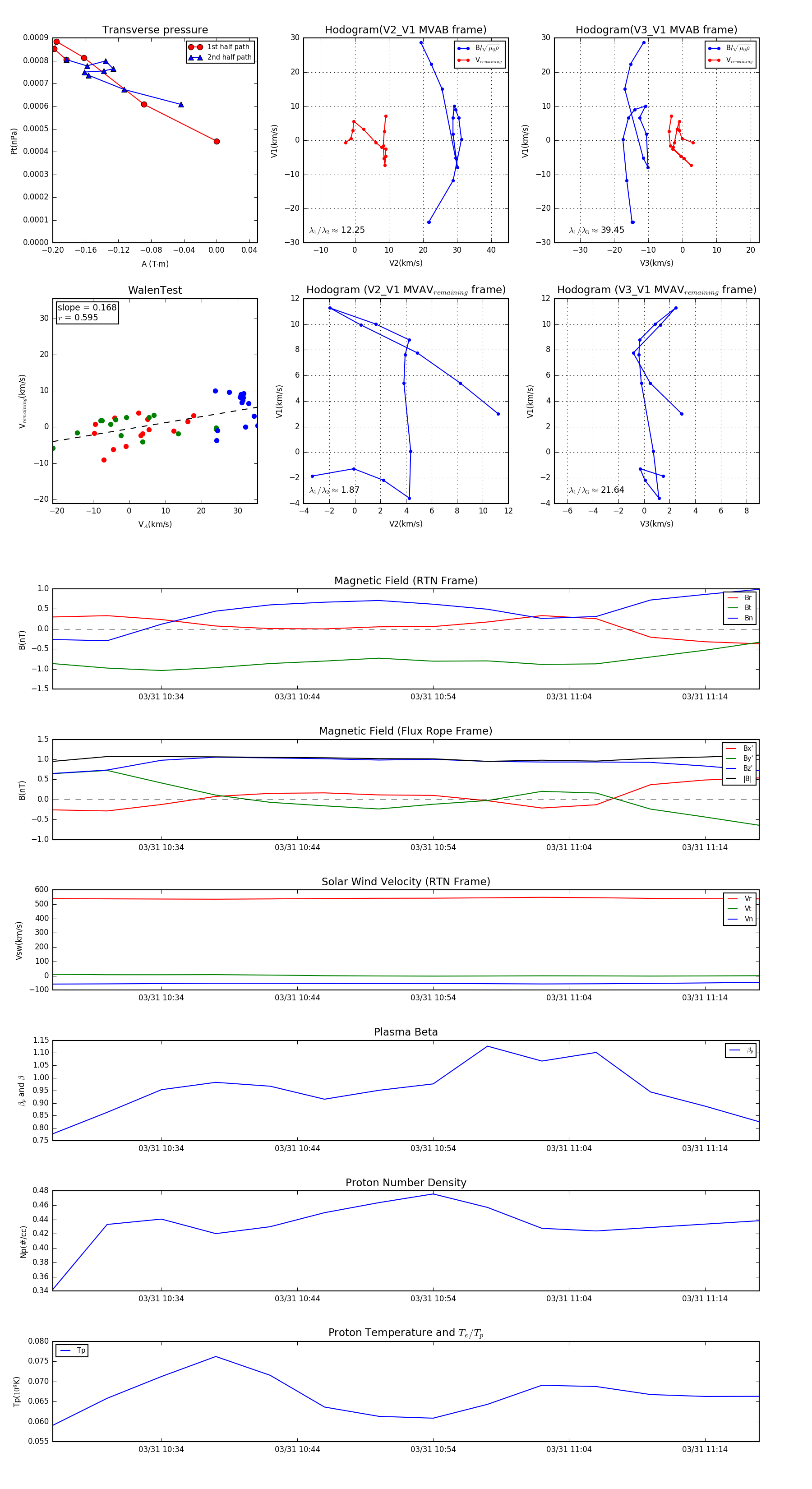
Flux Rope in 2003

Flux Rope Event 2003-03-31 10:26 ~ 2003-03-31 11:18 (53 minutes)


plot