HOME   LIST
‹–   –›

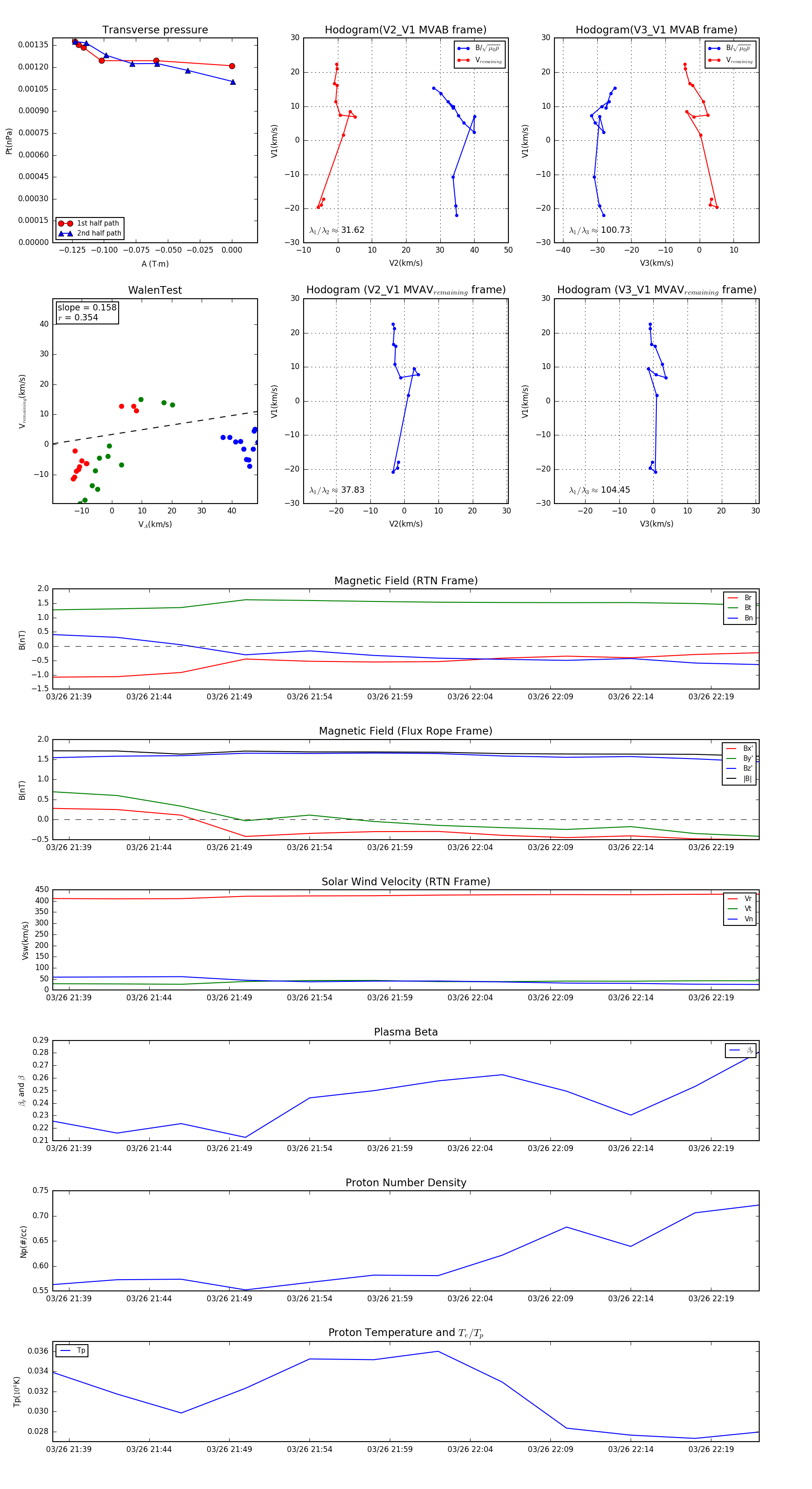
Flux Rope in 2003

Flux Rope Event 2003-03-26 21:38 ~ 2003-03-26 22:22 (45 minutes)


plot