HOME   LIST
‹–   –›

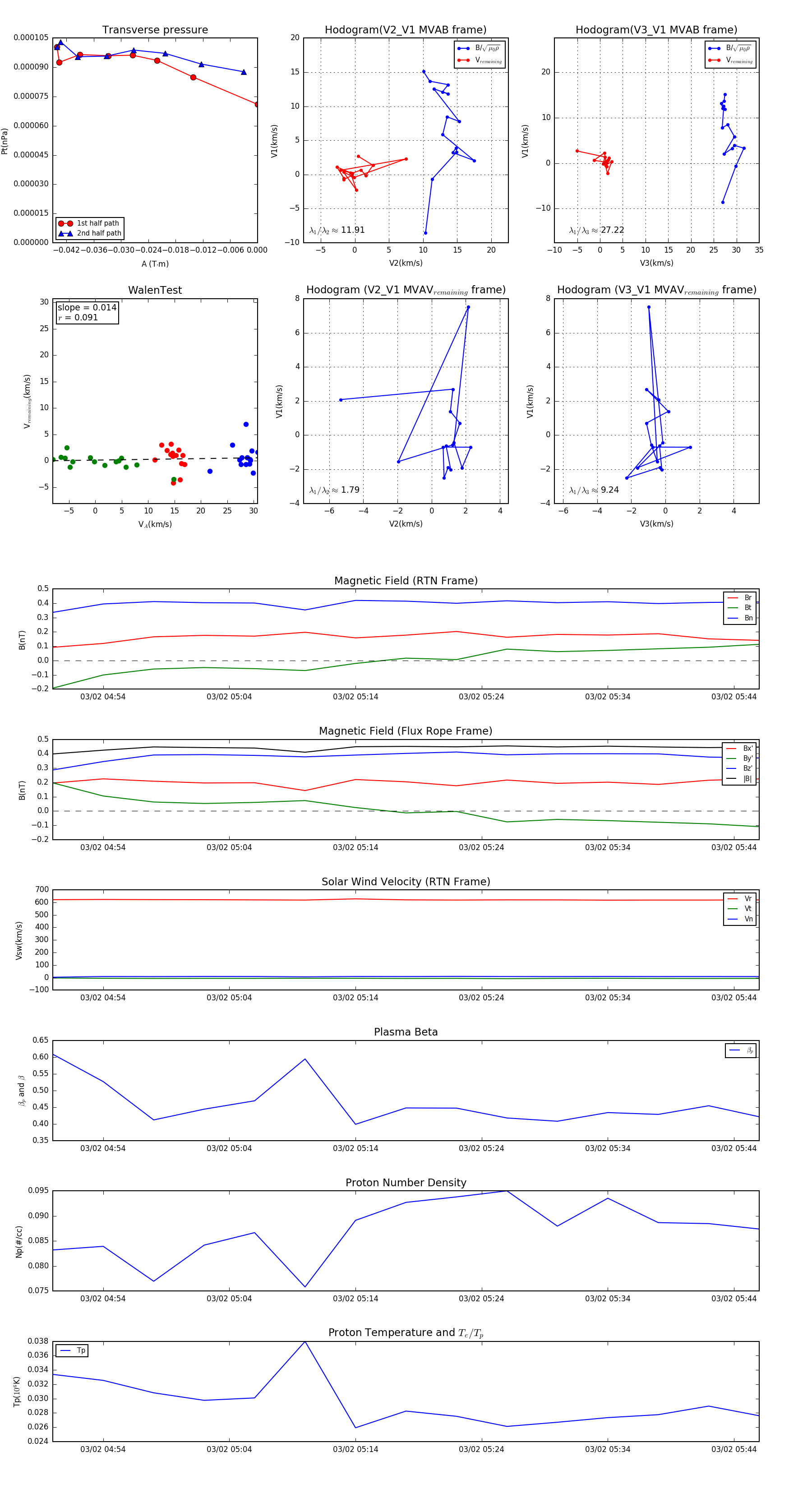
Flux Rope in 2003

Flux Rope Event 2003-03-02 04:50 ~ 2003-03-02 05:46 (57 minutes)


plot