HOME   LIST
‹–   –›

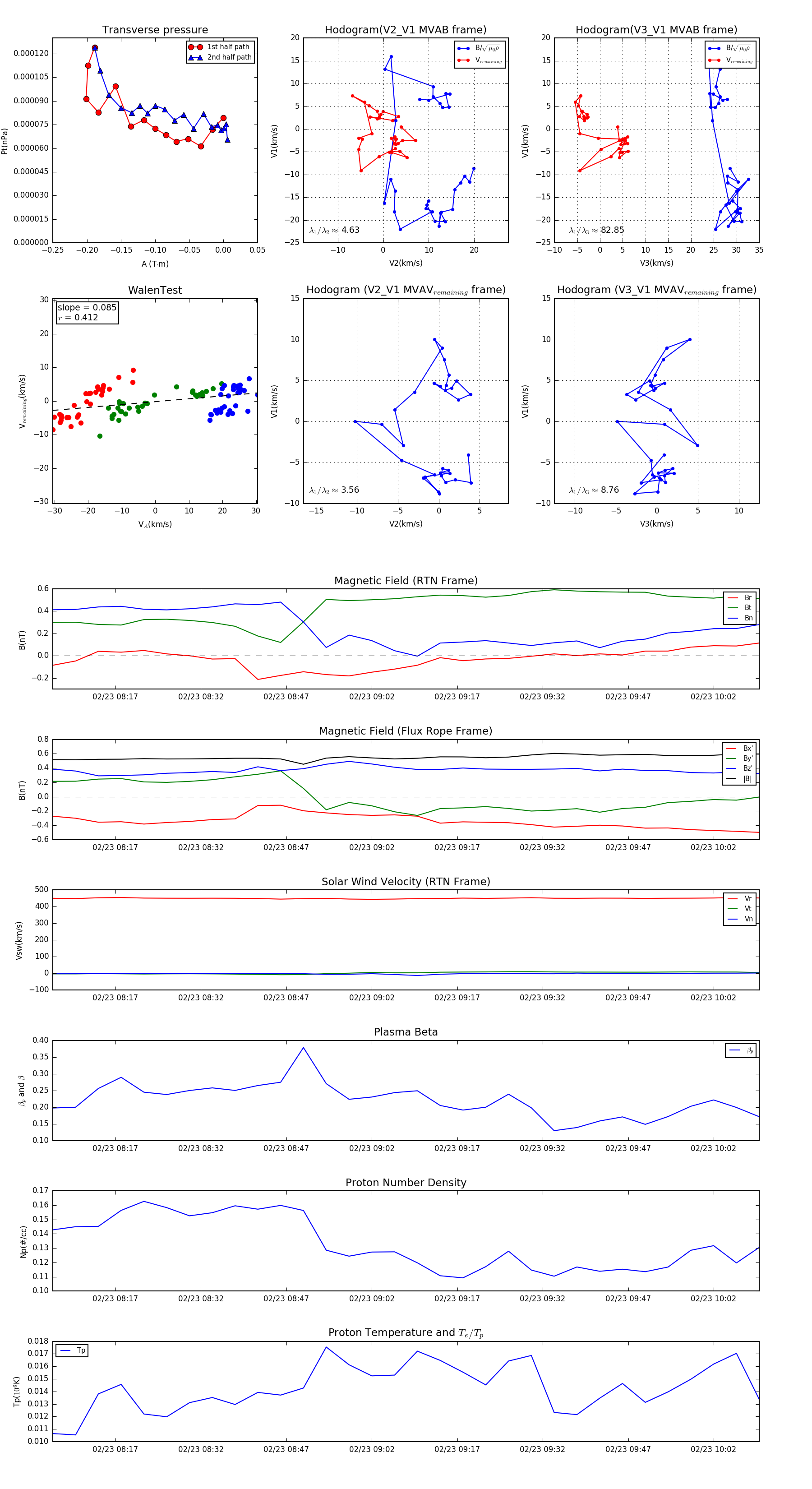
Flux Rope in 2003

Flux Rope Event 2003-02-23 08:06 ~ 2003-02-23 10:10 (125 minutes)


plot