HOME   LIST
‹–   –›

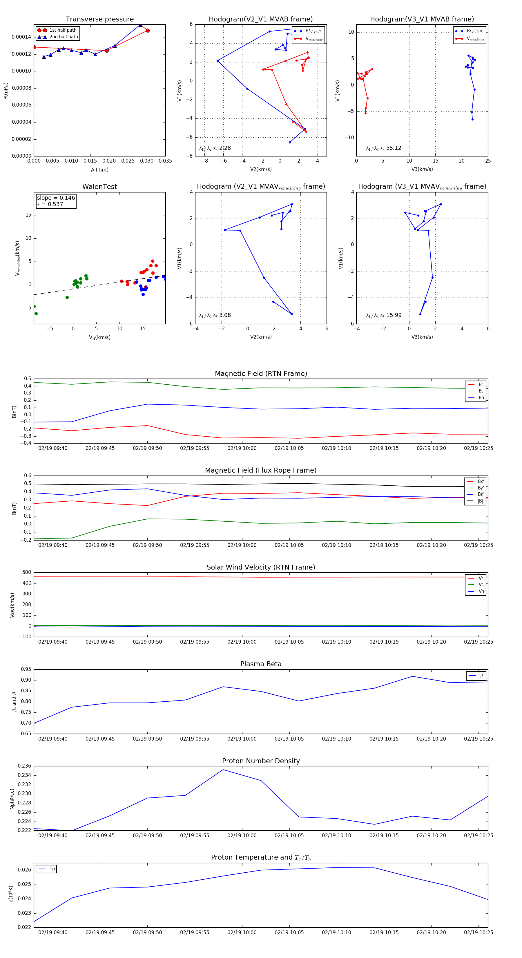
Flux Rope in 2003

Flux Rope Event 2003-02-19 09:38 ~ 2003-02-19 10:26 (49 minutes)


plot