HOME   LIST
‹–   –›

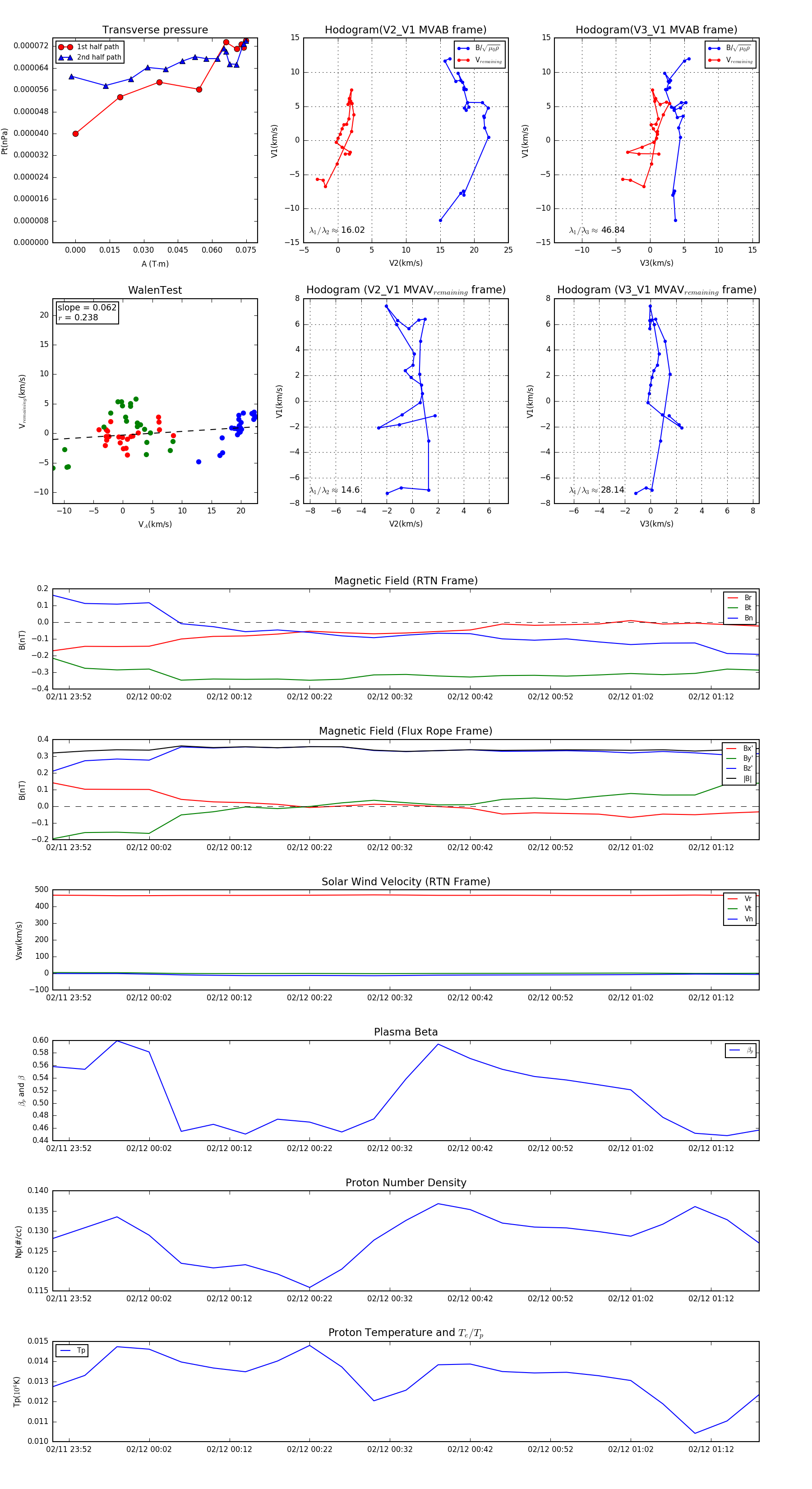
Flux Rope in 2003

Flux Rope Event 2003-02-11 23:50 ~ 2003-02-12 01:18 (89 minutes)


plot