HOME   LIST
‹–   –›

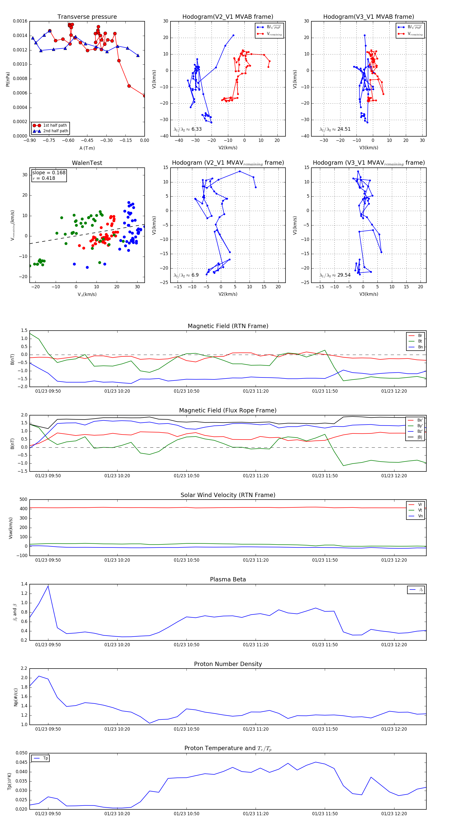
Flux Rope in 2003

Flux Rope Event 2003-01-23 09:42 ~ 2003-01-23 12:34 (173 minutes)


plot