HOME   LIST
‹–   –›

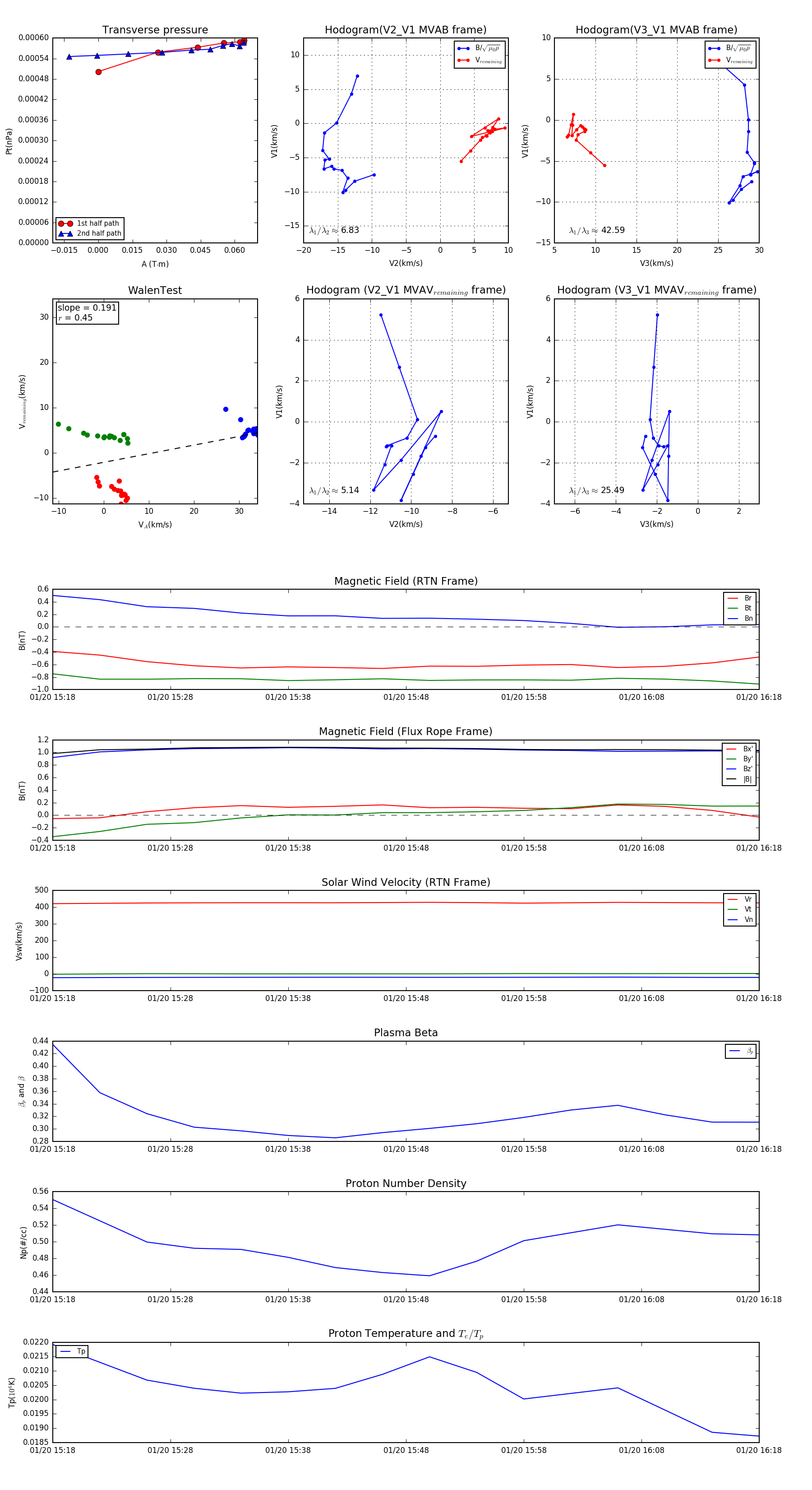
Flux Rope in 2003

Flux Rope Event 2003-01-20 15:18 ~ 2003-01-20 16:18 (61 minutes)


plot