HOME   LIST
‹–   –›

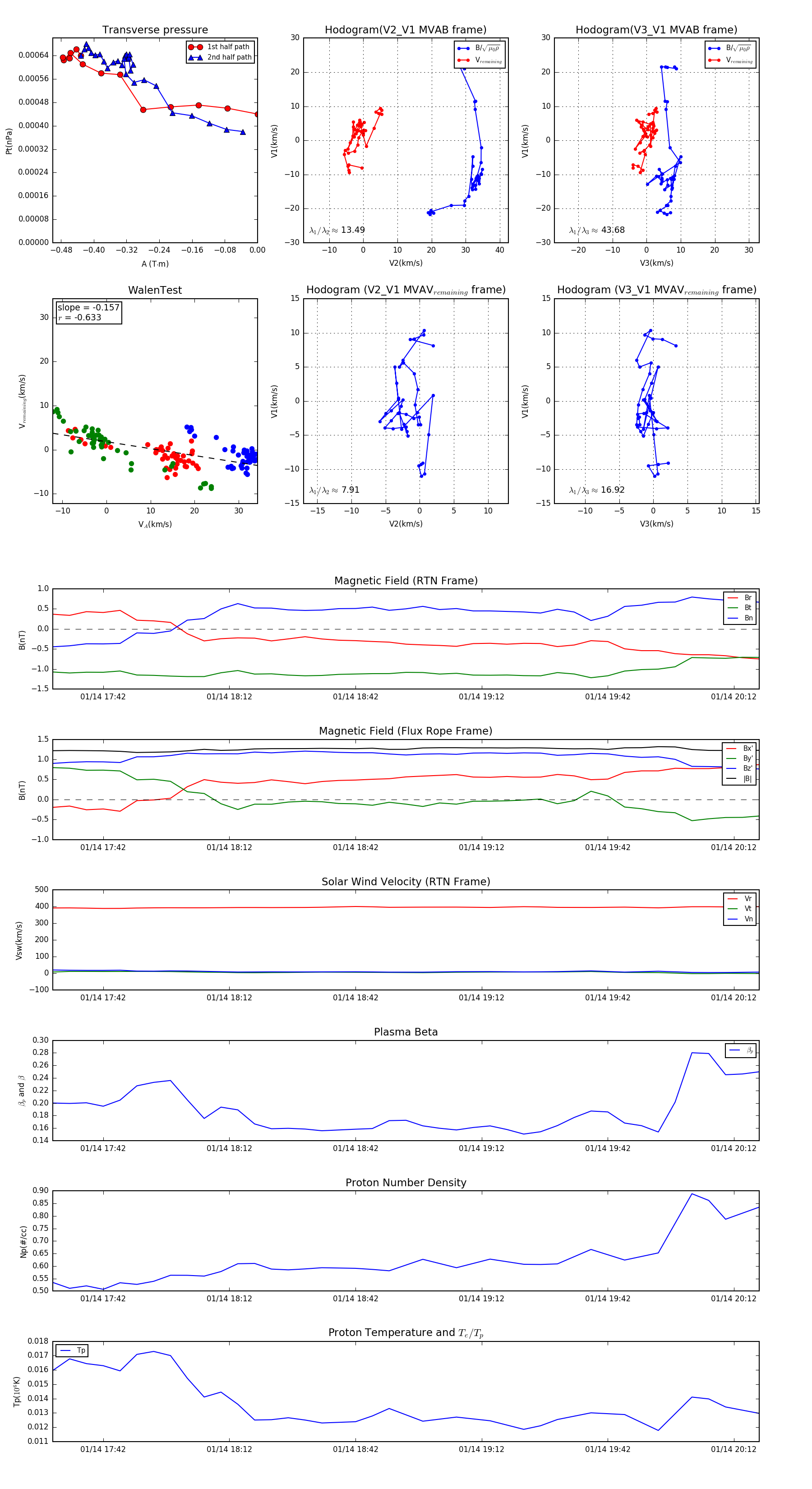
Flux Rope in 2003

Flux Rope Event 2003-01-14 17:30 ~ 2003-01-14 20:18 (169 minutes)


plot