HOME   LIST
‹–   –›

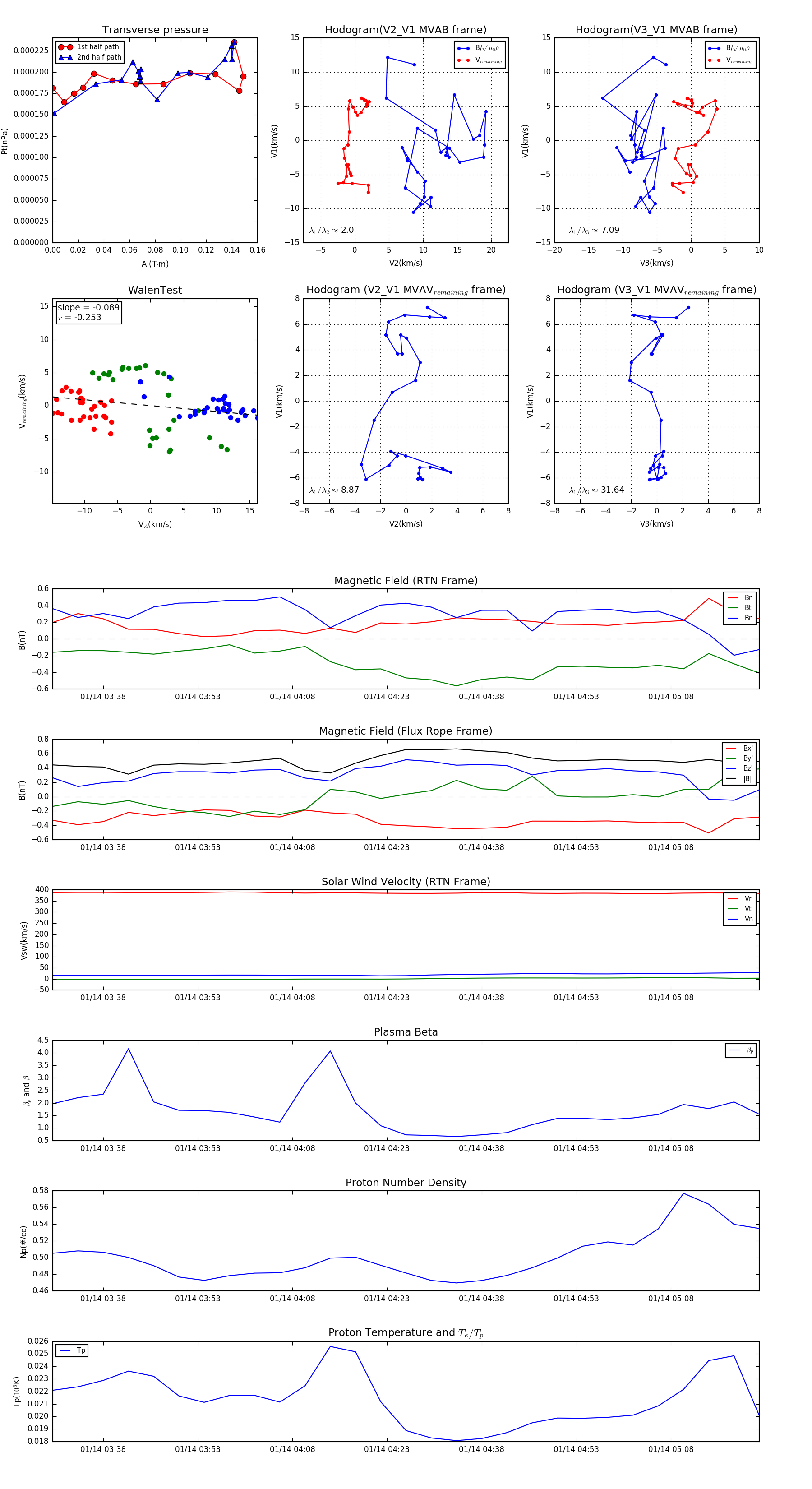
Flux Rope in 2003

Flux Rope Event 2003-01-14 03:30 ~ 2003-01-14 05:22 (113 minutes)


plot