HOME   LIST
‹–   –›

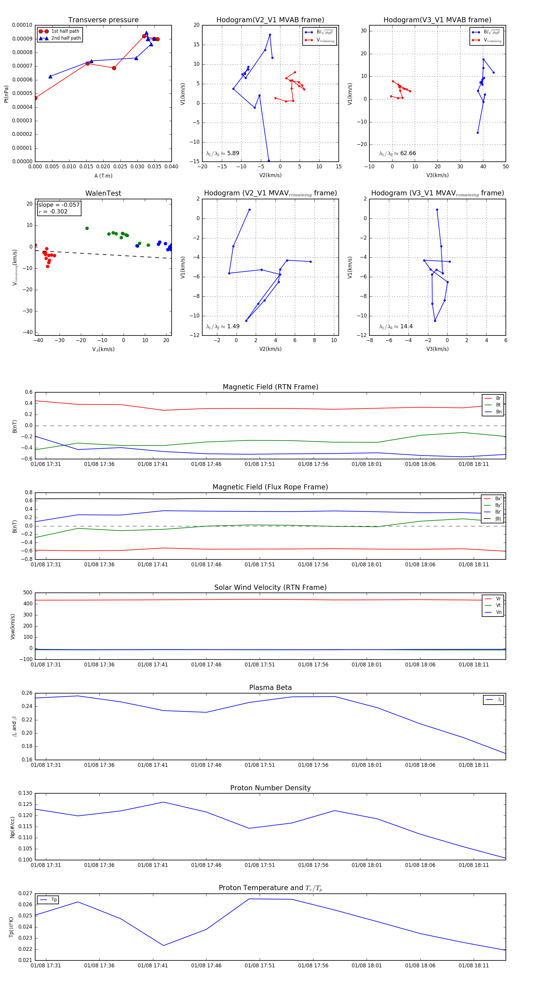
Flux Rope in 2003

Flux Rope Event 2003-01-08 17:30 ~ 2003-01-08 18:14 (45 minutes)


plot