HOME   LIST
‹–   –›

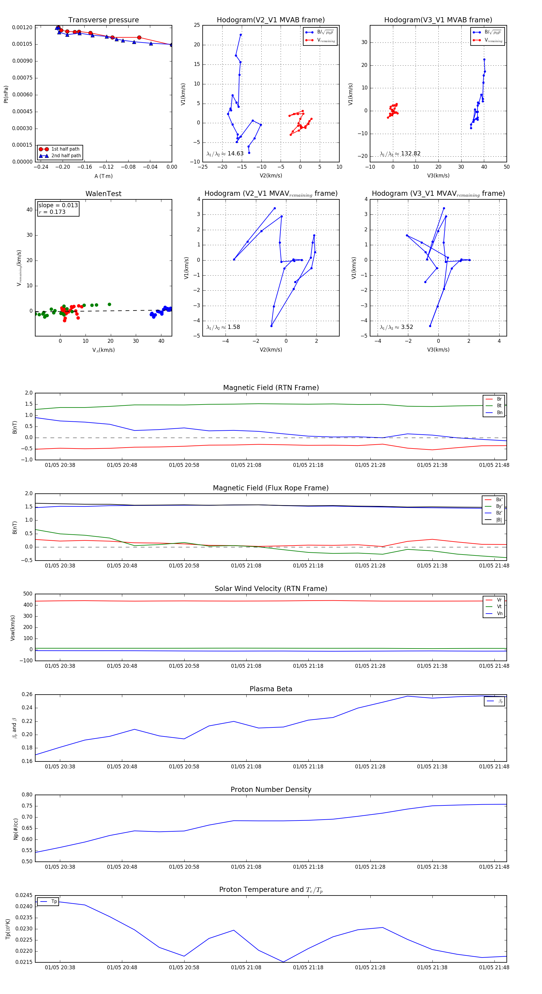
Flux Rope in 2003

Flux Rope Event 2003-01-05 20:34 ~ 2003-01-05 21:50 (77 minutes)


plot