HOME   LIST
‹–   –›

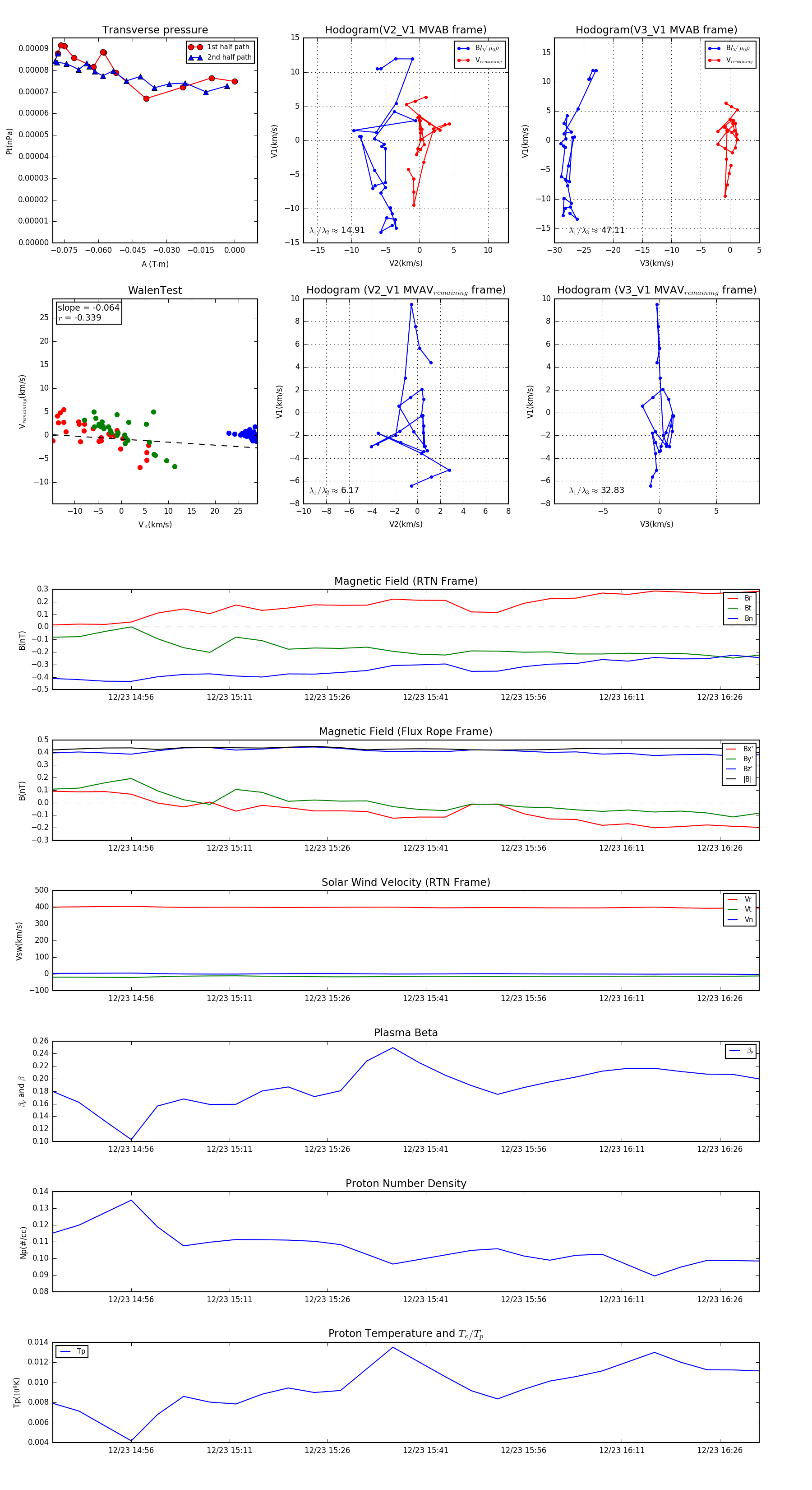
Flux Rope in 2002

Flux Rope Event 2002-12-23 14:44 ~ 2002-12-23 16:32 (109 minutes)


plot