HOME   LIST
‹–   –›

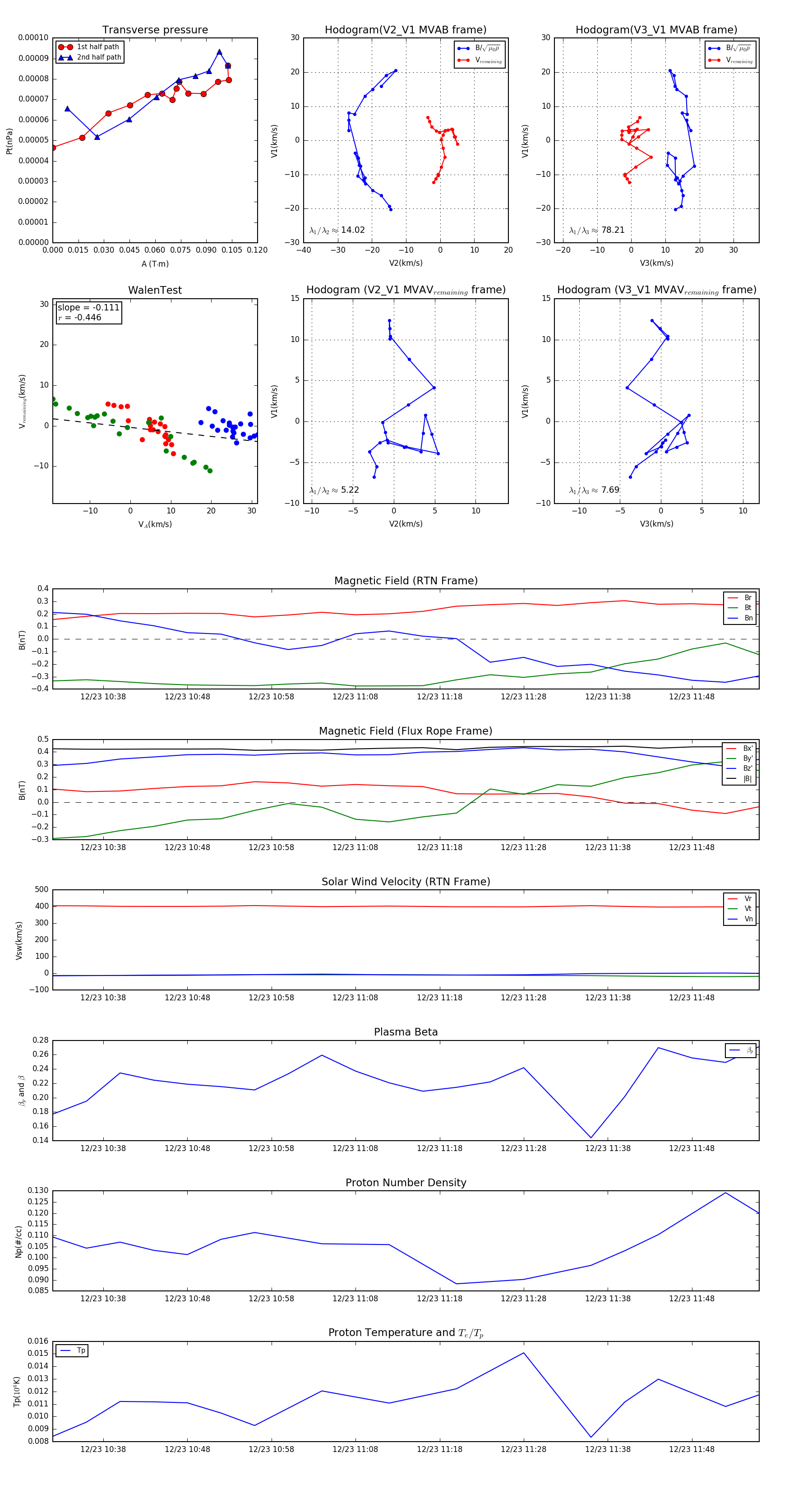
Flux Rope in 2002

Flux Rope Event 2002-12-23 10:32 ~ 2002-12-23 11:56 (85 minutes)


plot