HOME   LIST
‹–   –›

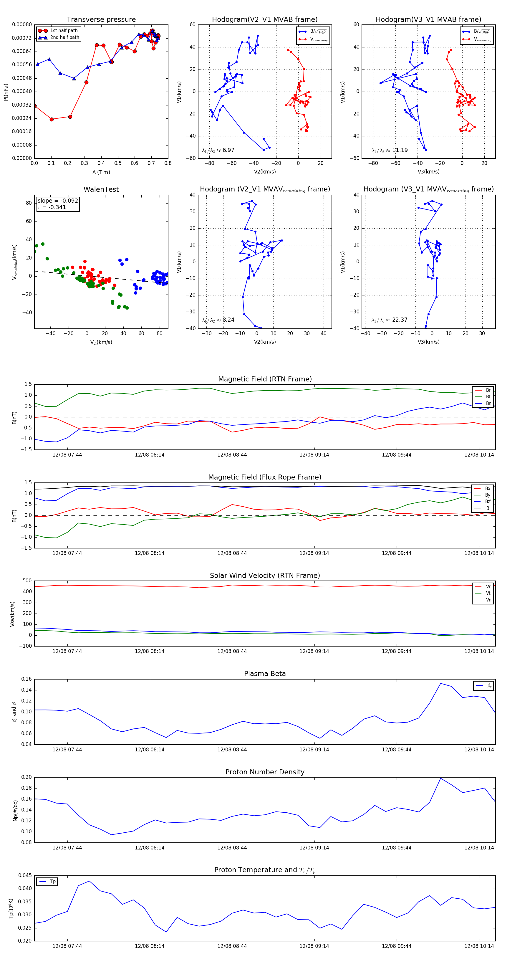
Flux Rope in 2002

Flux Rope Event 2002-12-08 07:32 ~ 2002-12-08 10:20 (169 minutes)


plot