HOME   LIST
‹–   –›

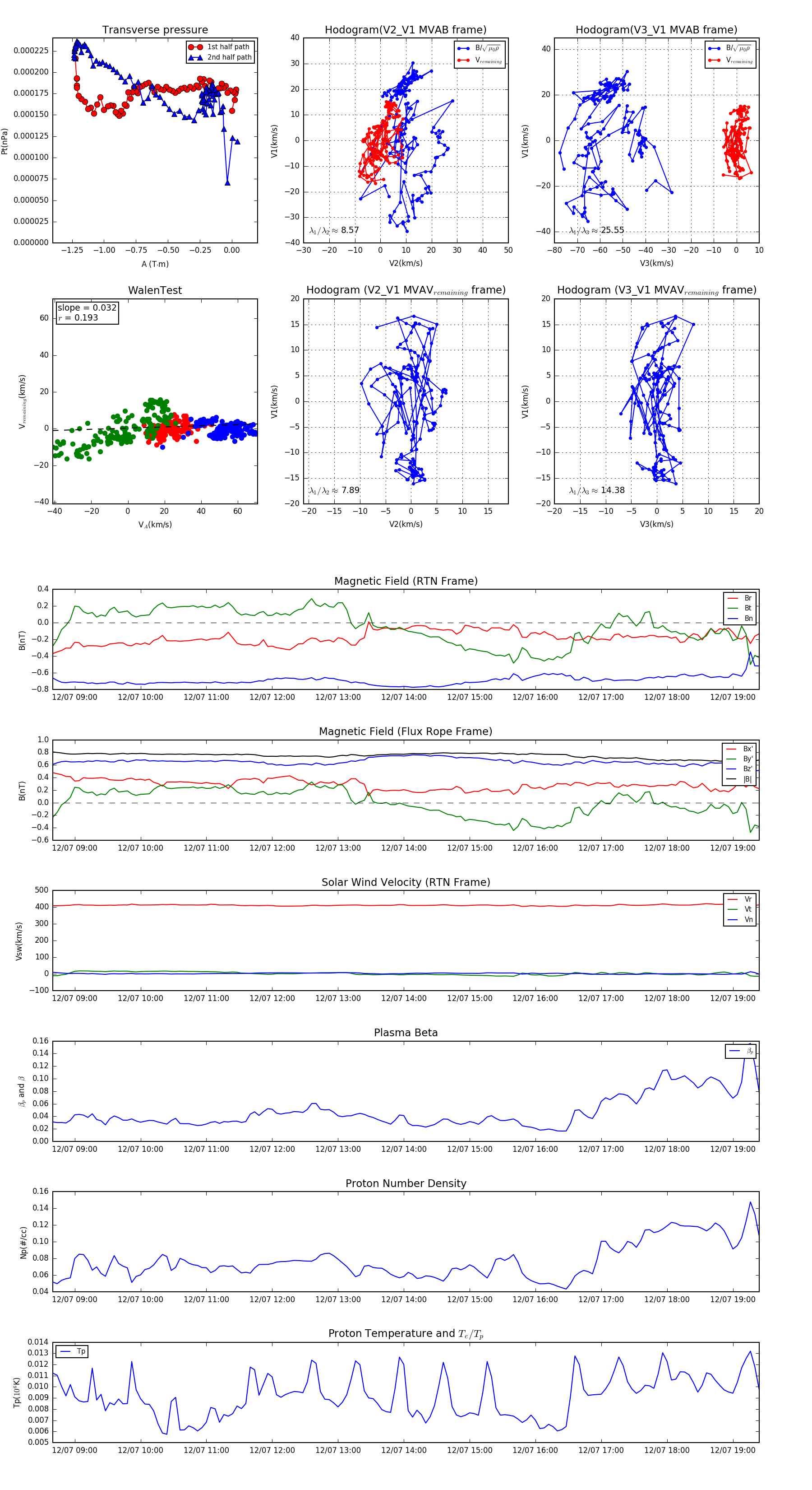
Flux Rope in 2002

Flux Rope Event 2002-12-07 08:40 ~ 2002-12-07 19:24 (645 minutes)


plot