HOME   LIST
‹–   –›

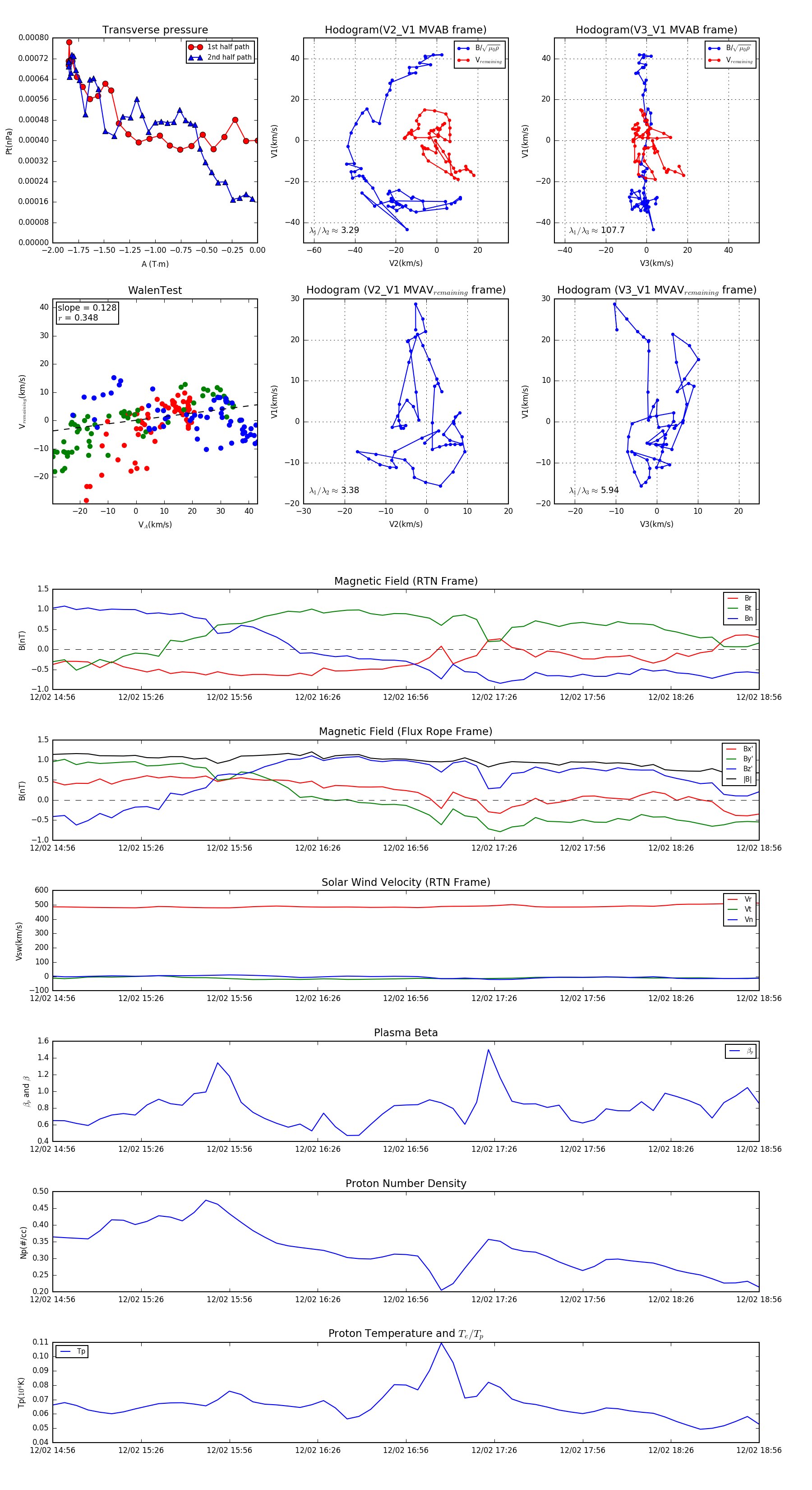
Flux Rope in 2002

Flux Rope Event 2002-12-02 14:56 ~ 2002-12-02 18:56 (241 minutes)


plot