HOME   LIST
‹–   –›

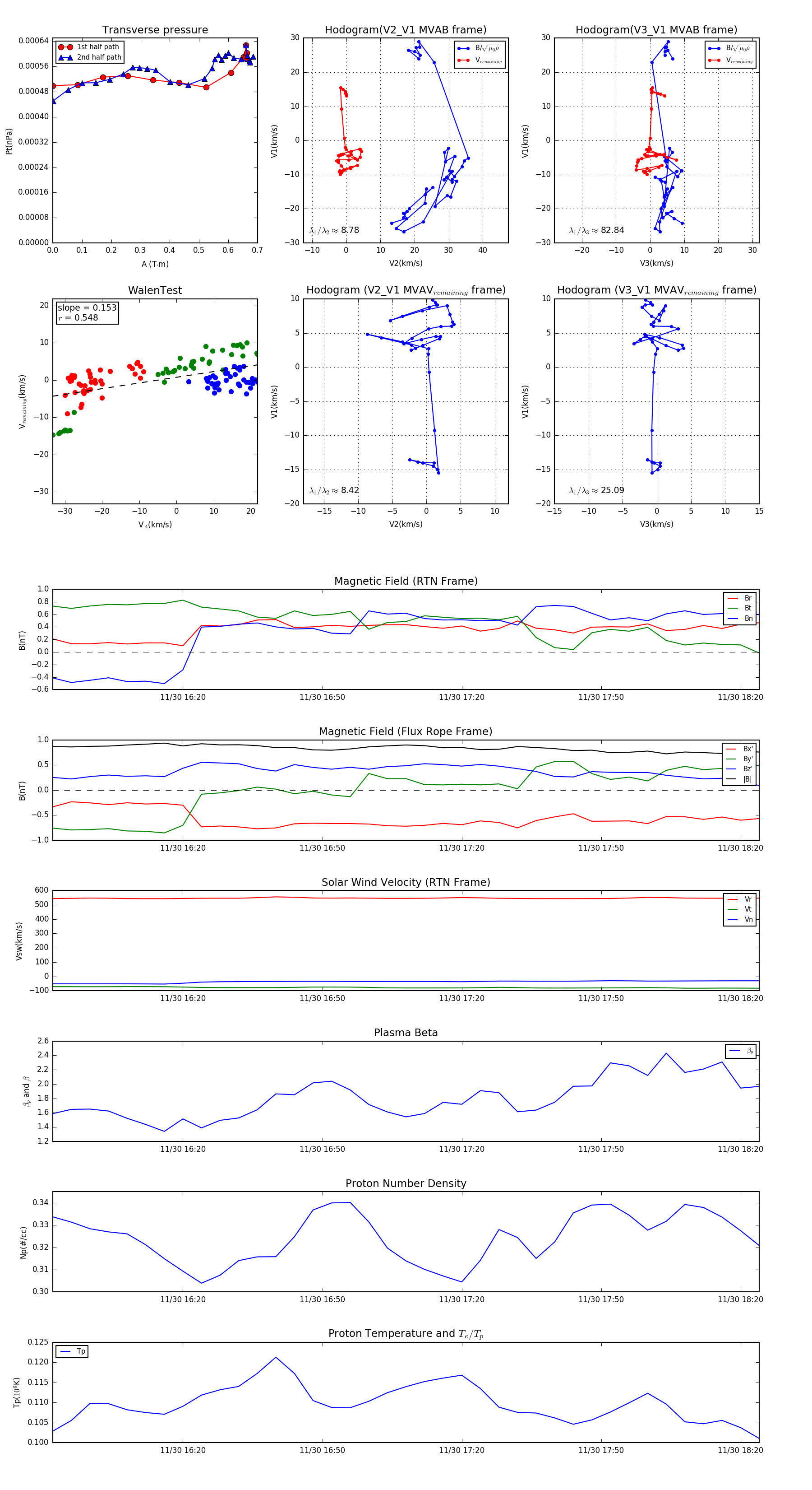
Flux Rope in 2002

Flux Rope Event 2002-11-30 15:52 ~ 2002-11-30 18:24 (153 minutes)


plot