HOME   LIST
‹–   –›

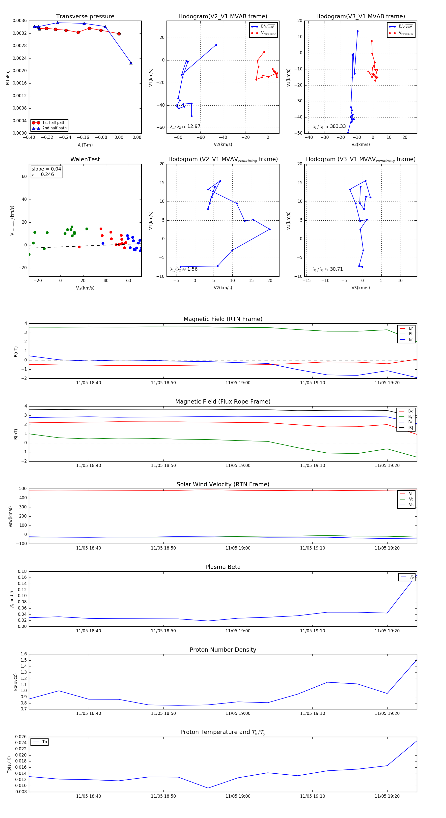
Flux Rope in 2002

Flux Rope Event 2002-11-05 18:32 ~ 2002-11-05 19:24 (53 minutes)


plot