HOME   LIST
‹–   –›

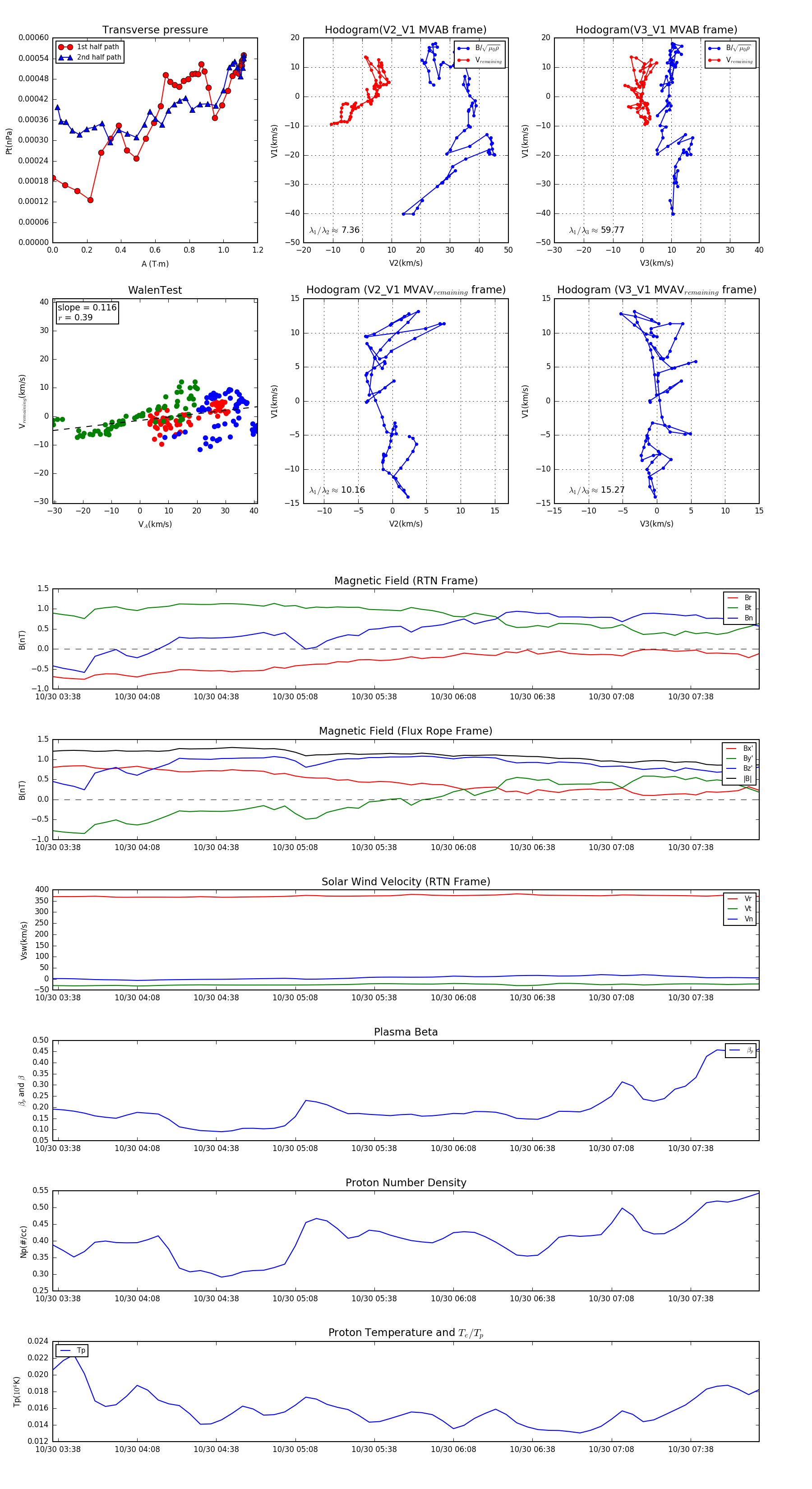
Flux Rope in 2002

Flux Rope Event 2002-10-30 03:36 ~ 2002-10-30 08:04 (269 minutes)


plot