HOME   LIST
‹–   –›

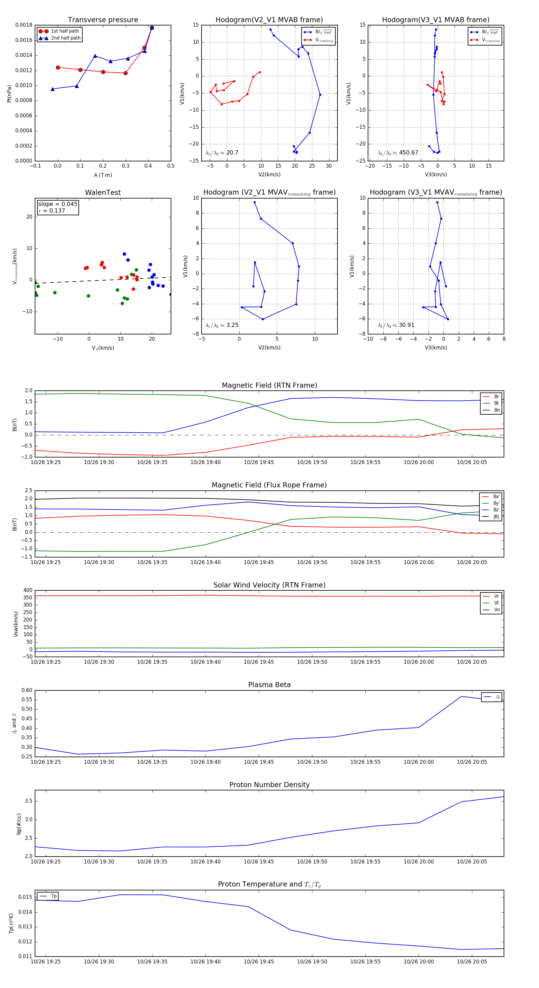
Flux Rope in 2002

Flux Rope Event 2002-10-26 19:24 ~ 2002-10-26 20:08 (45 minutes)


plot