HOME   LIST
‹–   –›

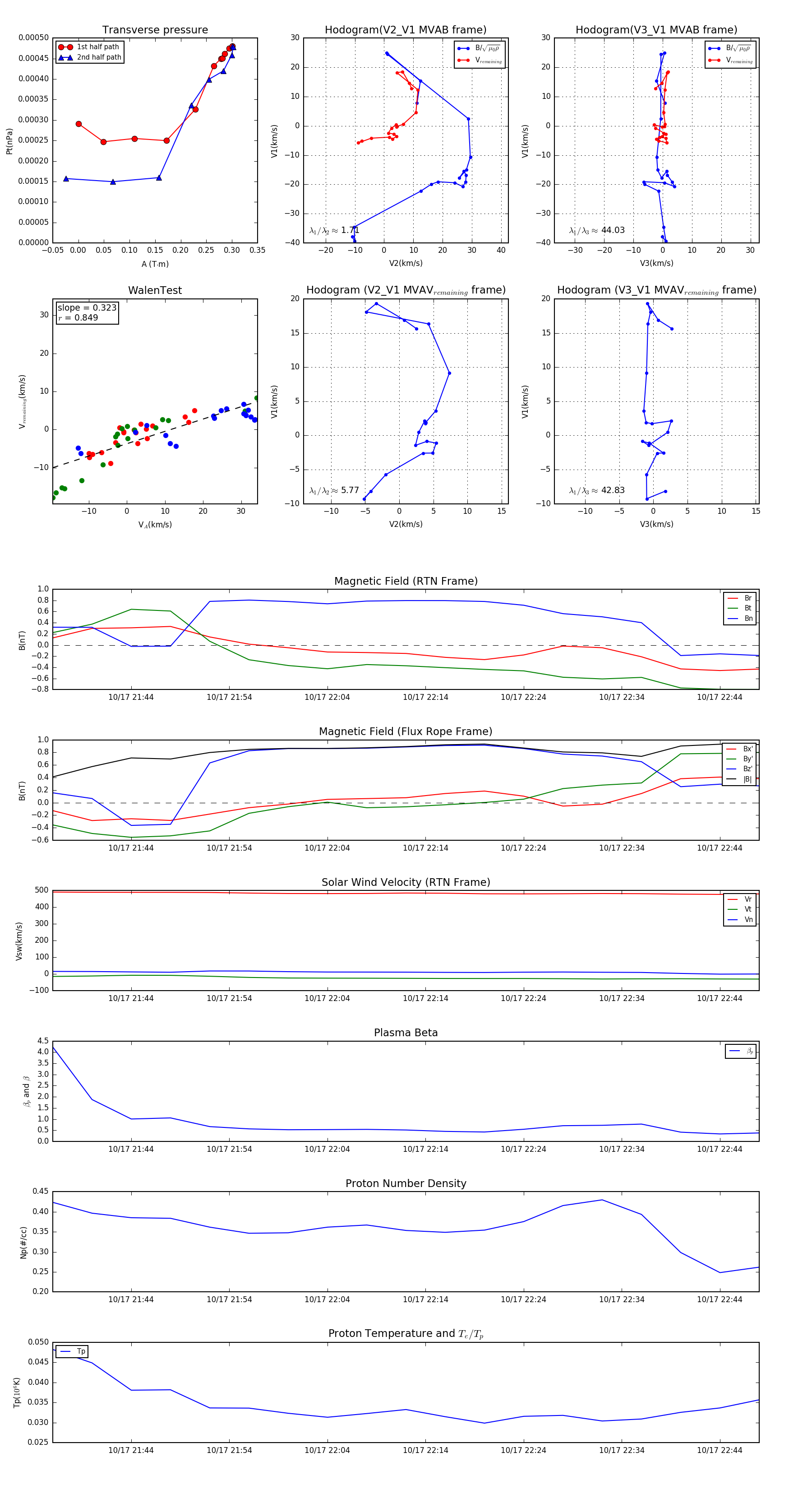
Flux Rope in 2002

Flux Rope Event 2002-10-17 21:36 ~ 2002-10-17 22:48 (73 minutes)


plot