HOME   LIST
‹–   –›

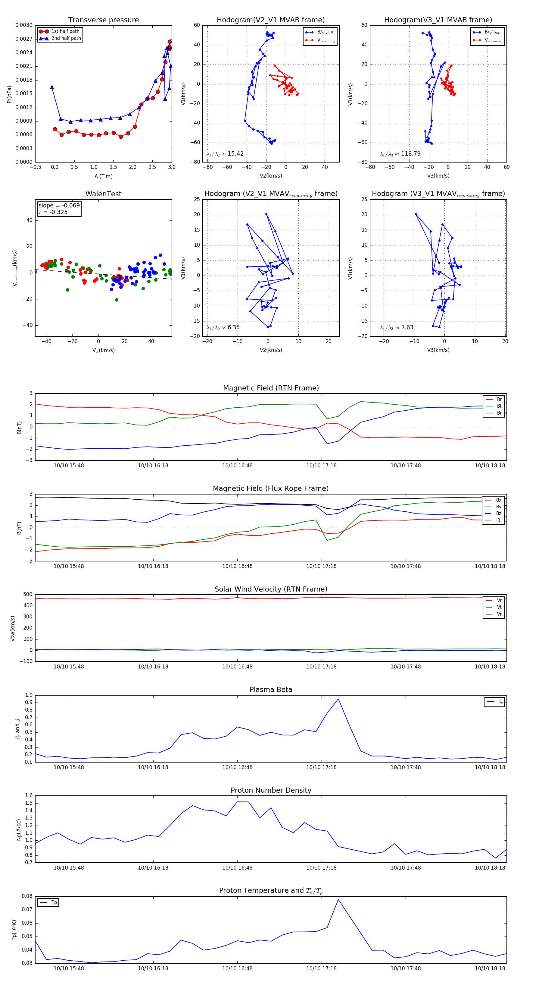
Flux Rope in 2002

Flux Rope Event 2002-10-10 15:36 ~ 2002-10-10 18:24 (169 minutes)


plot