HOME   LIST
‹–   –›

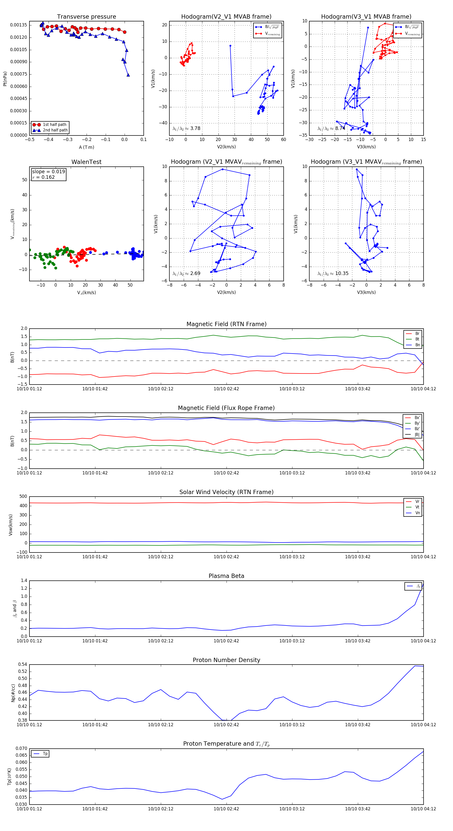
Flux Rope in 2002

Flux Rope Event 2002-10-10 01:12 ~ 2002-10-10 04:12 (181 minutes)


plot