HOME   LIST
‹–   –›

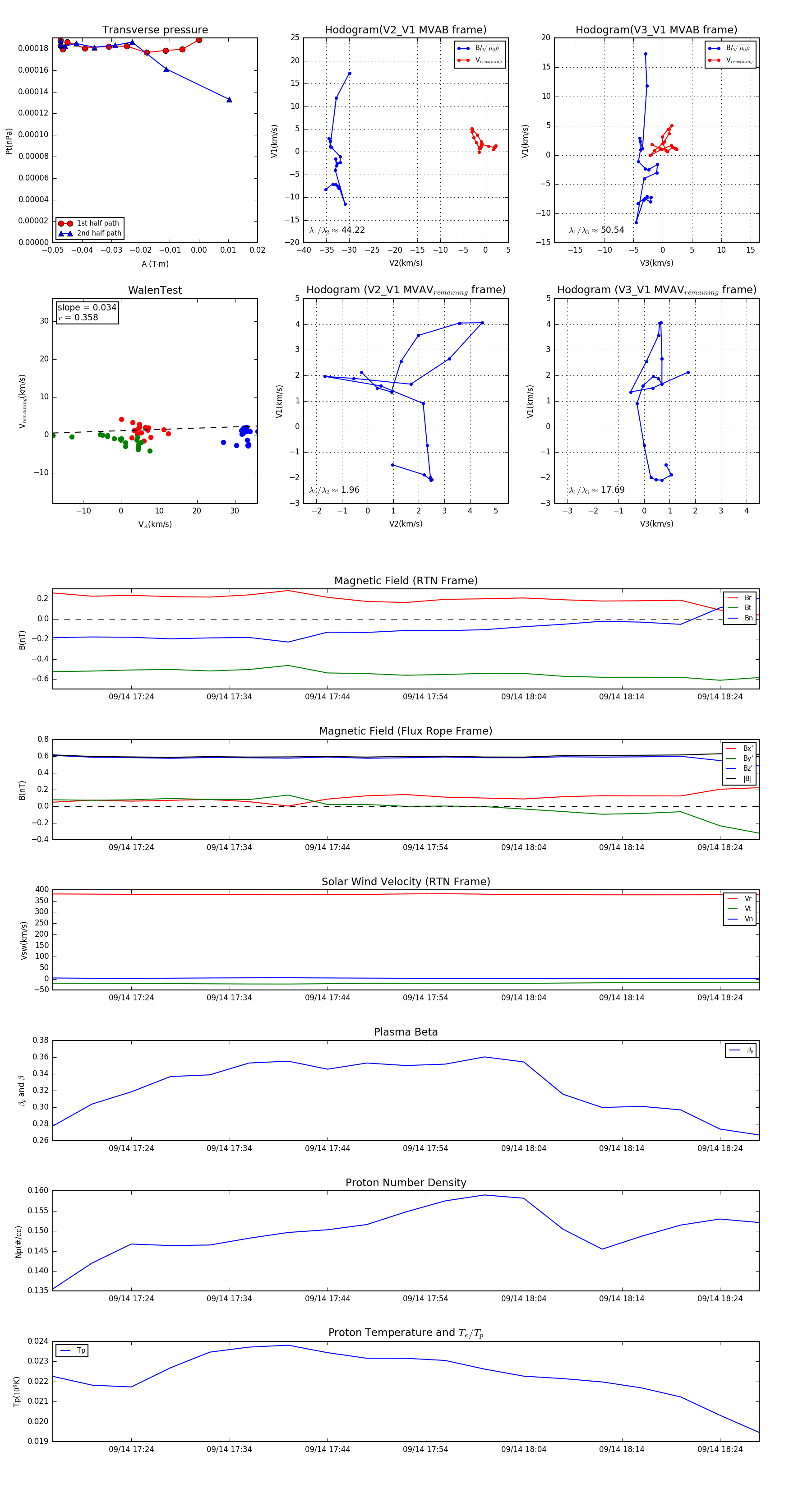
Flux Rope in 2002

Flux Rope Event 2002-09-14 17:16 ~ 2002-09-14 18:28 (73 minutes)


plot