HOME   LIST
‹–   –›

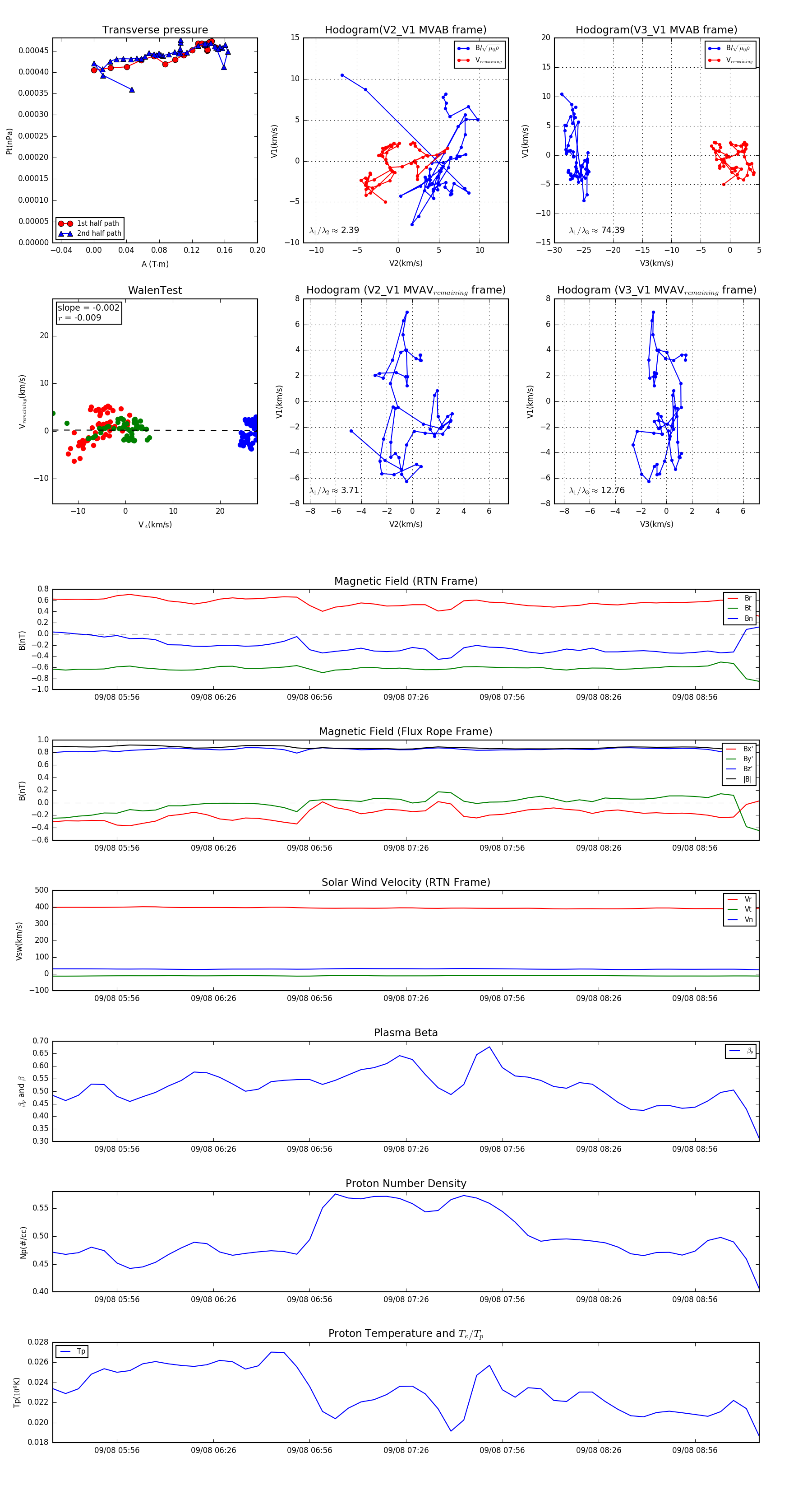
Flux Rope in 2002

Flux Rope Event 2002-09-08 05:36 ~ 2002-09-08 09:16 (221 minutes)


plot