HOME   LIST
‹–   –›

Flux Rope in 2002

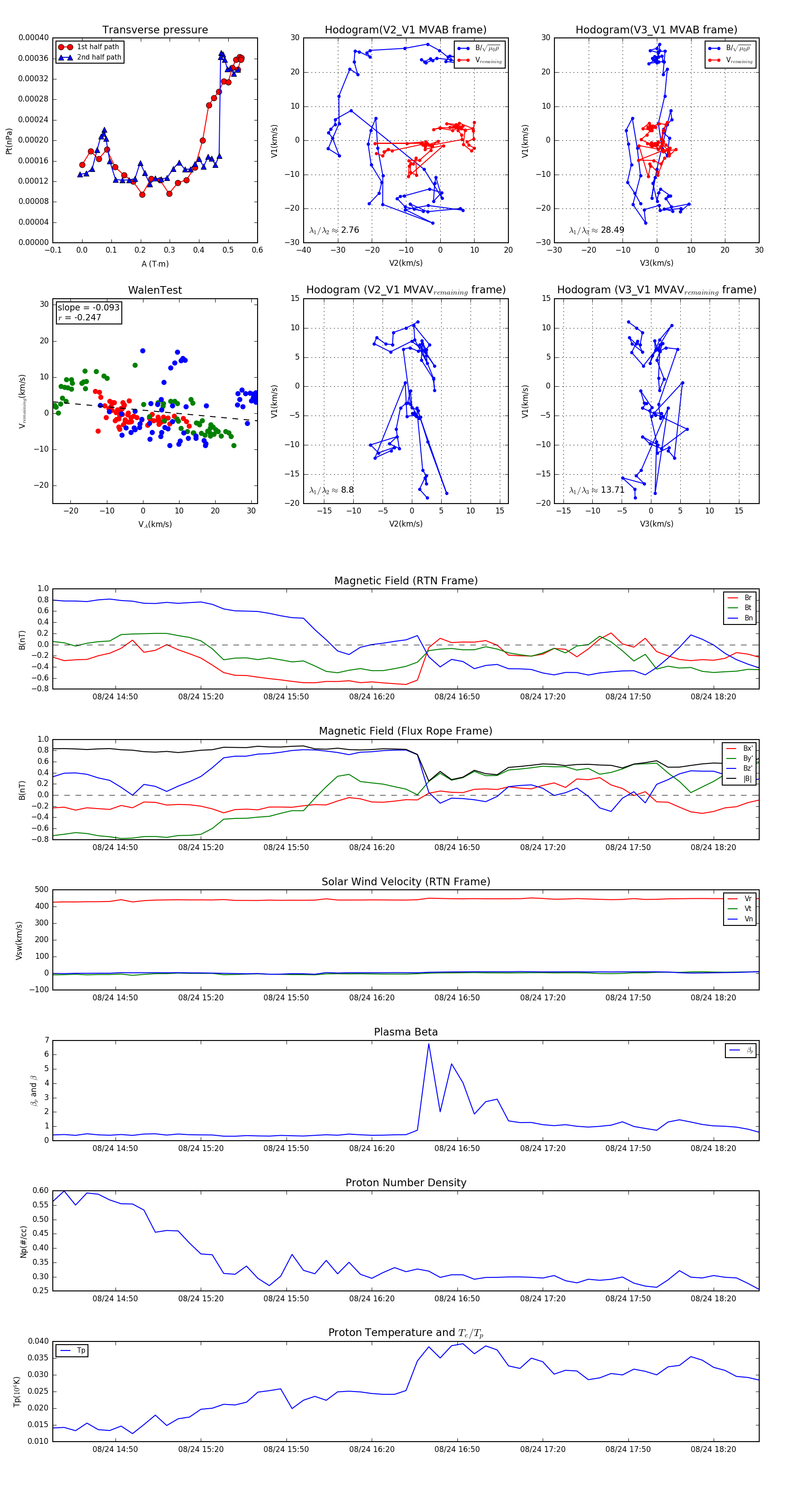
Flux Rope Event 2002-08-24 14:28 ~ 2002-08-24 18:36 (249 minutes)


plot