HOME   LIST
‹–   –›

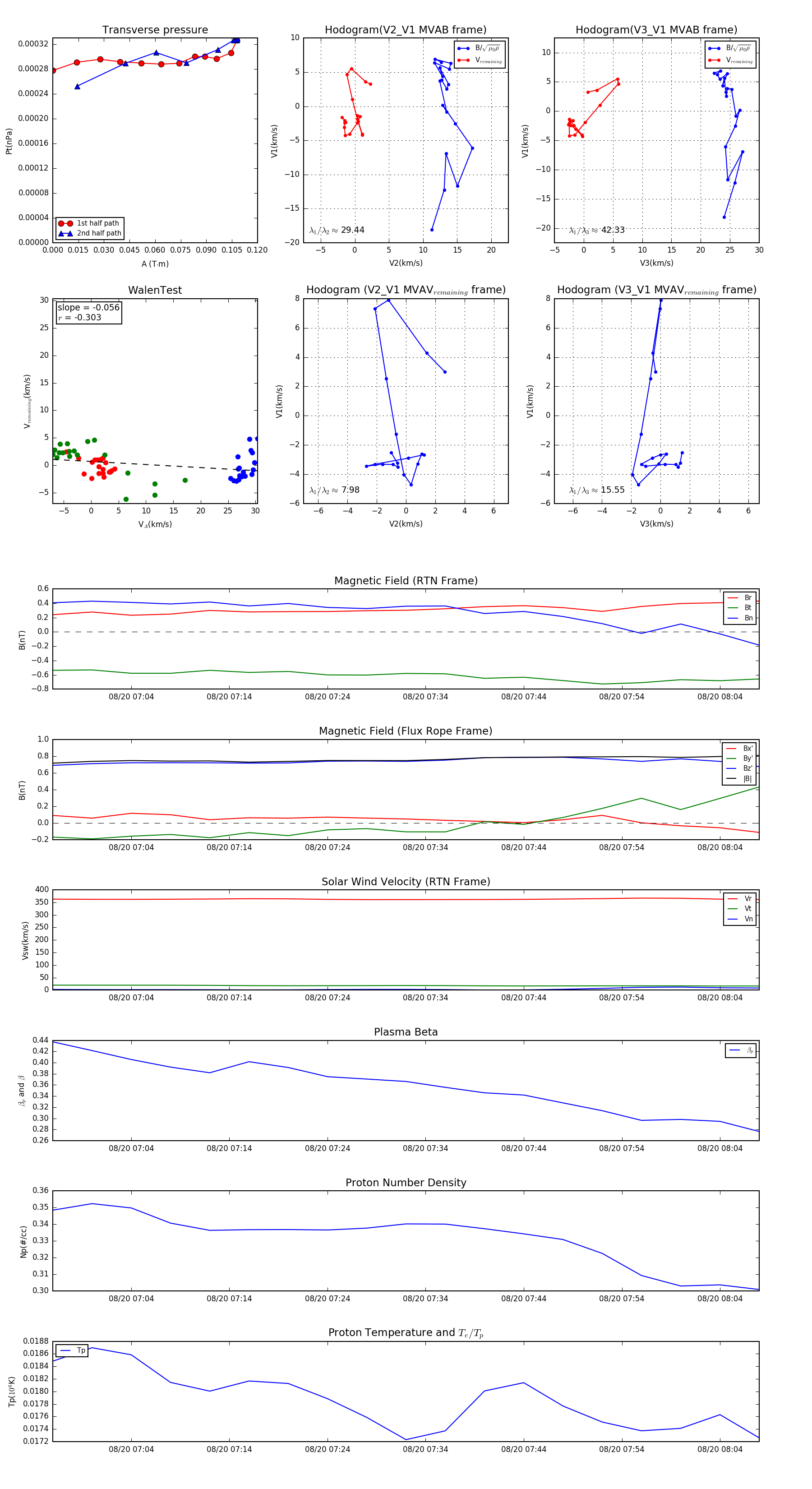
Flux Rope in 2002

Flux Rope Event 2002-08-20 06:56 ~ 2002-08-20 08:08 (73 minutes)


plot