HOME   LIST
‹–   –›

Flux Rope in 2002

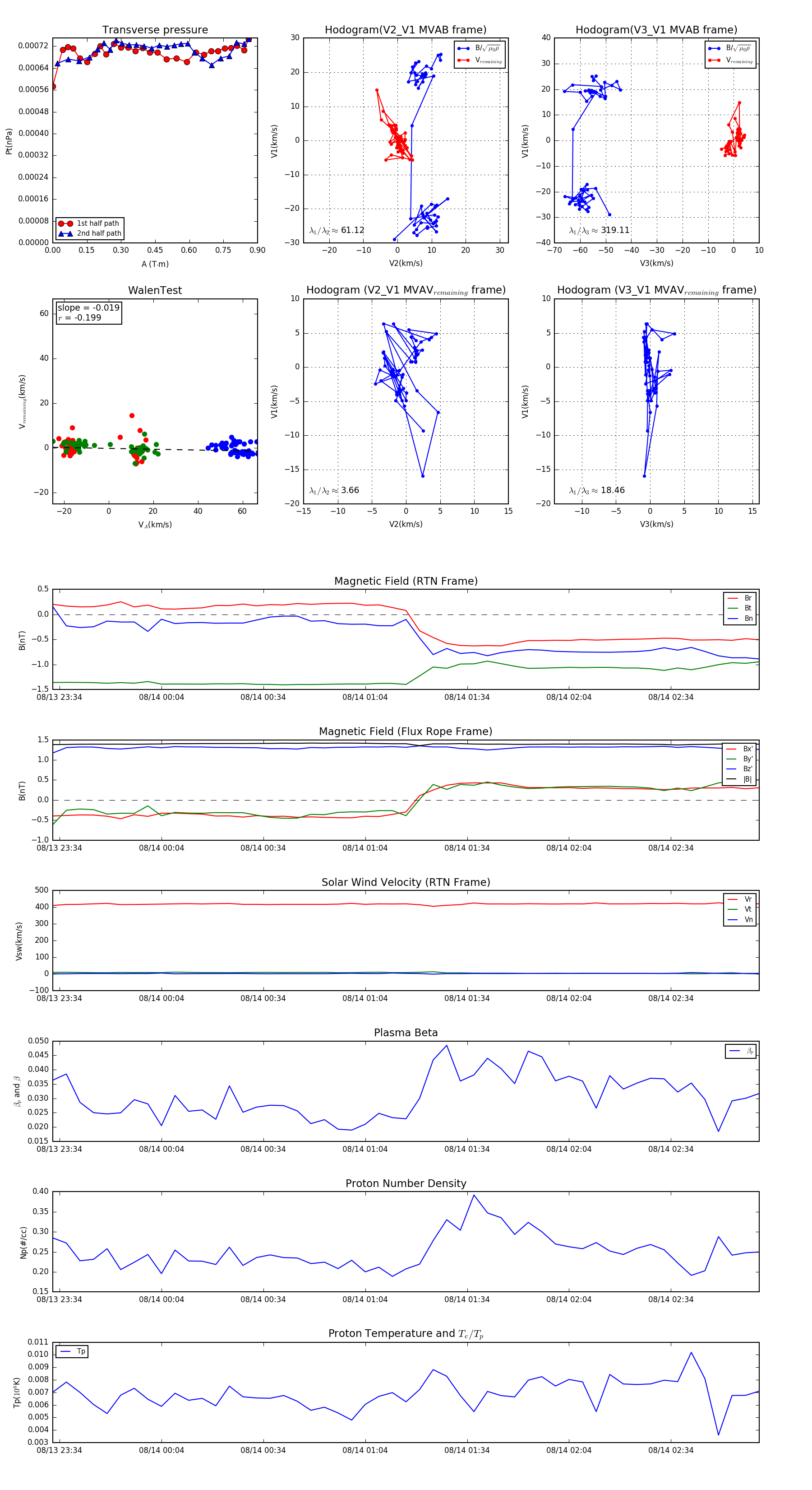
Flux Rope Event 2002-08-13 23:32 ~ 2002-08-14 03:00 (209 minutes)


plot