HOME   LIST
‹–   –›

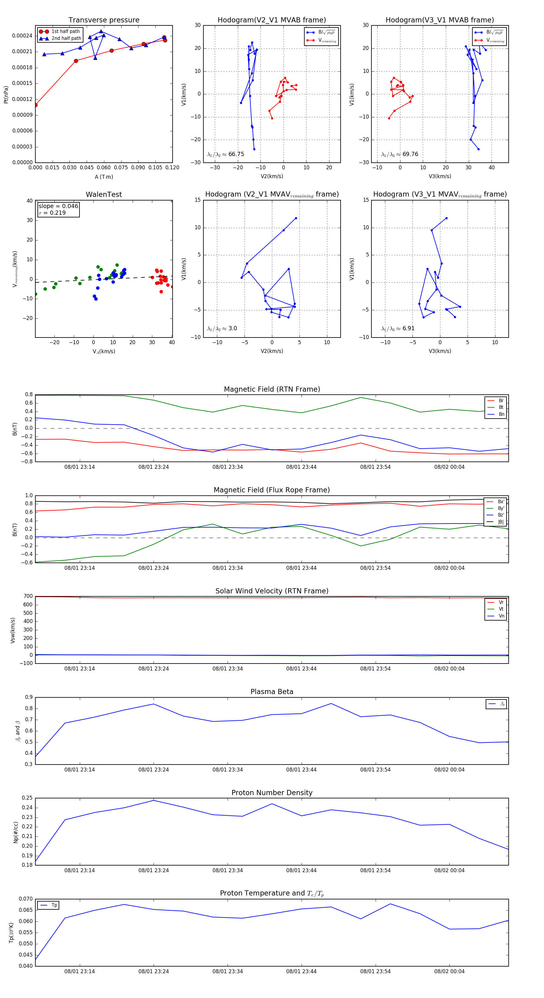
Flux Rope in 2002

Flux Rope Event 2002-08-01 23:08 ~ 2002-08-02 00:12 (65 minutes)


plot