HOME   LIST
‹–   –›

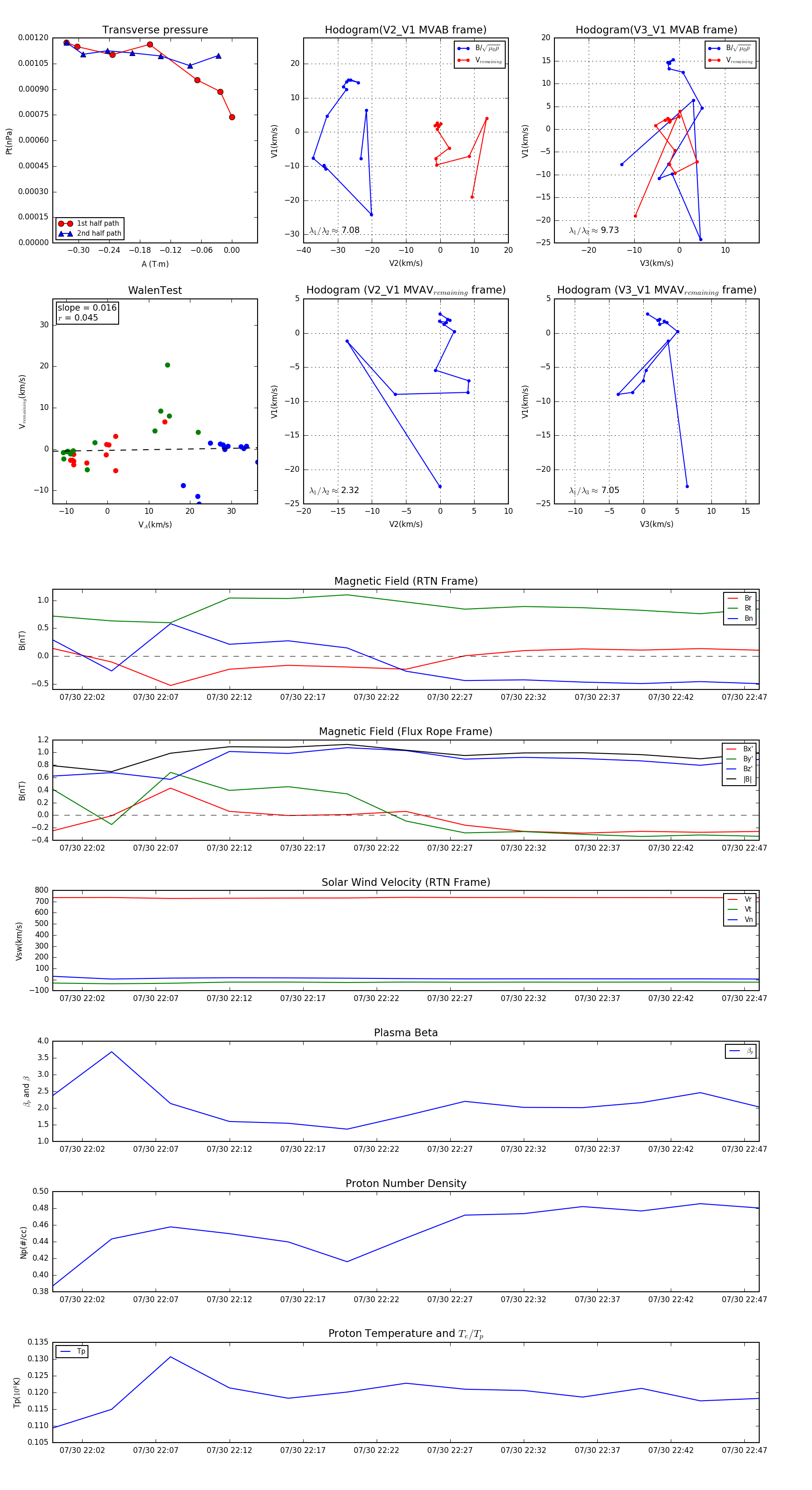
Flux Rope in 2002

Flux Rope Event 2002-07-30 22:00 ~ 2002-07-30 22:48 (49 minutes)


plot