HOME   LIST
‹–   –›

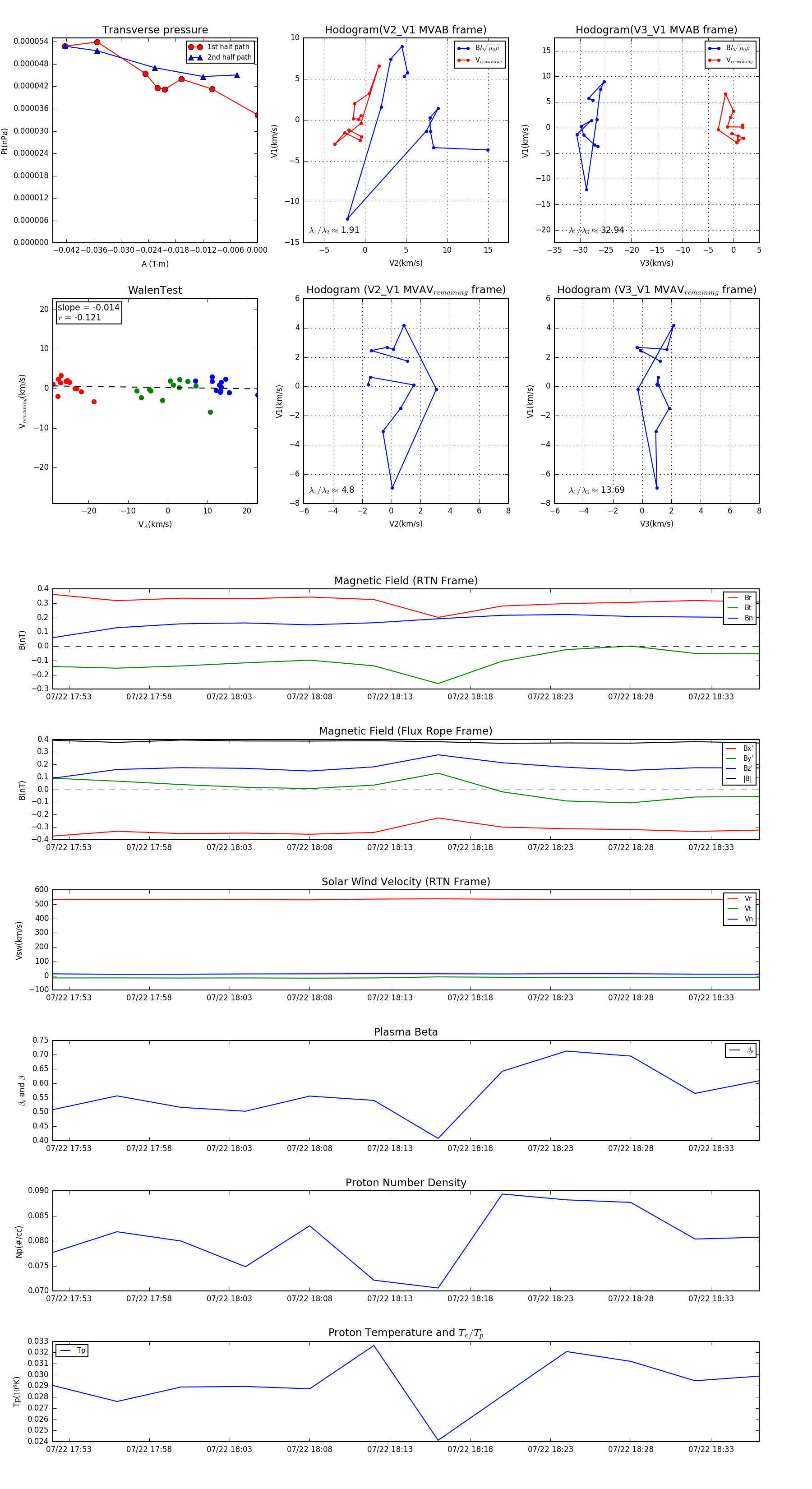
Flux Rope in 2002

Flux Rope Event 2002-07-22 17:52 ~ 2002-07-22 18:36 (45 minutes)


plot