HOME   LIST
‹–   –›

Flux Rope in 2002

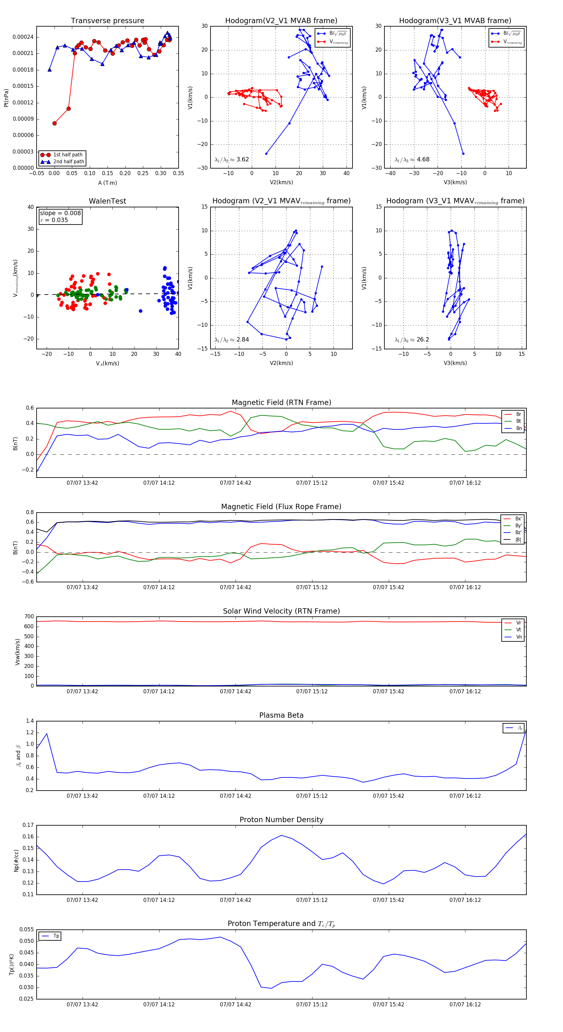
Flux Rope Event 2002-07-07 13:24 ~ 2002-07-07 16:36 (193 minutes)


plot