HOME   LIST
‹–   –›

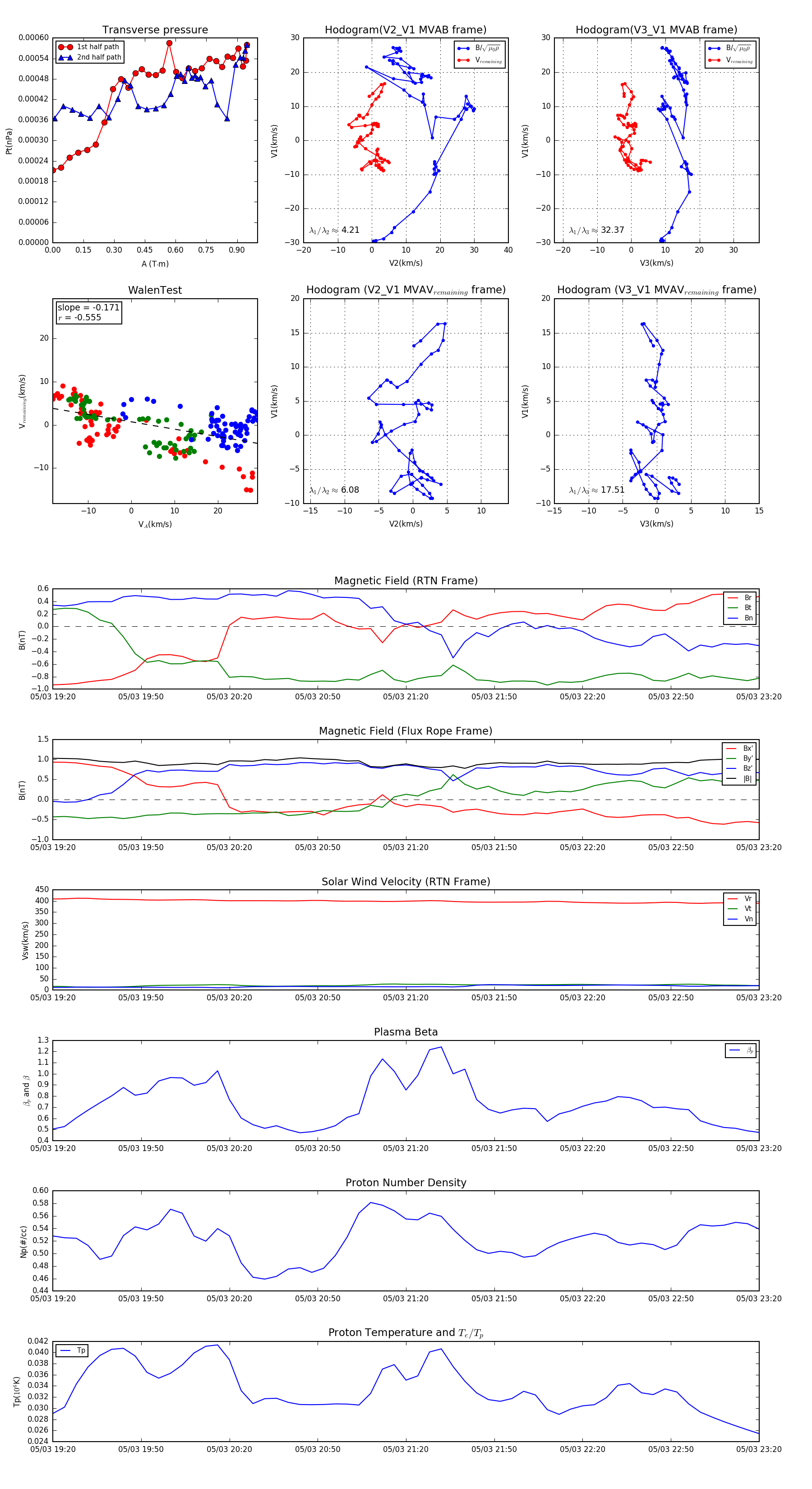
Flux Rope in 2002

Flux Rope Event 2002-05-03 19:20 ~ 2002-05-03 23:20 (241 minutes)


plot