HOME   LIST
‹–   –›

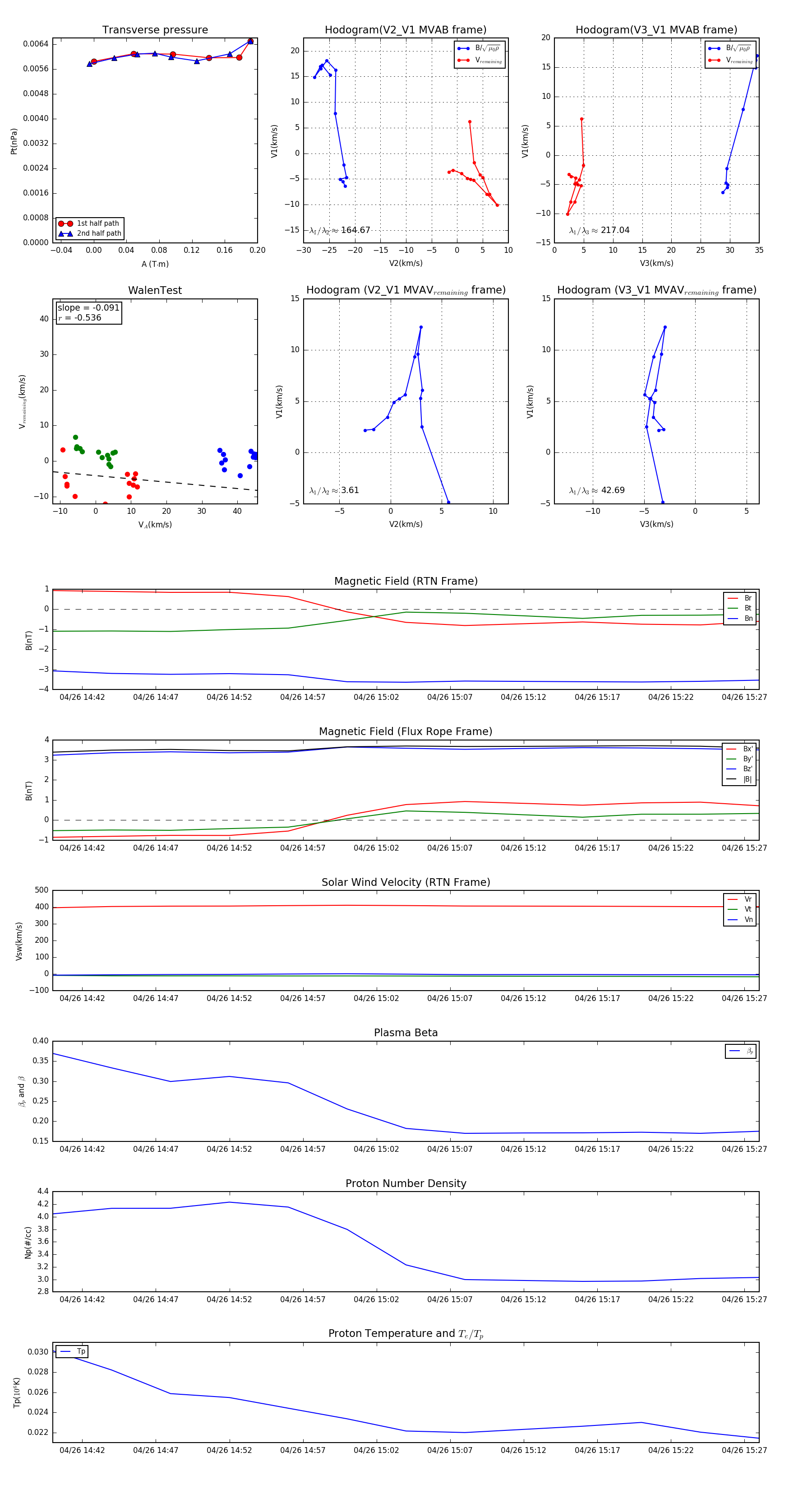
Flux Rope in 2002

Flux Rope Event 2002-04-26 14:40 ~ 2002-04-26 15:28 (49 minutes)


plot