HOME   LIST
‹–   –›

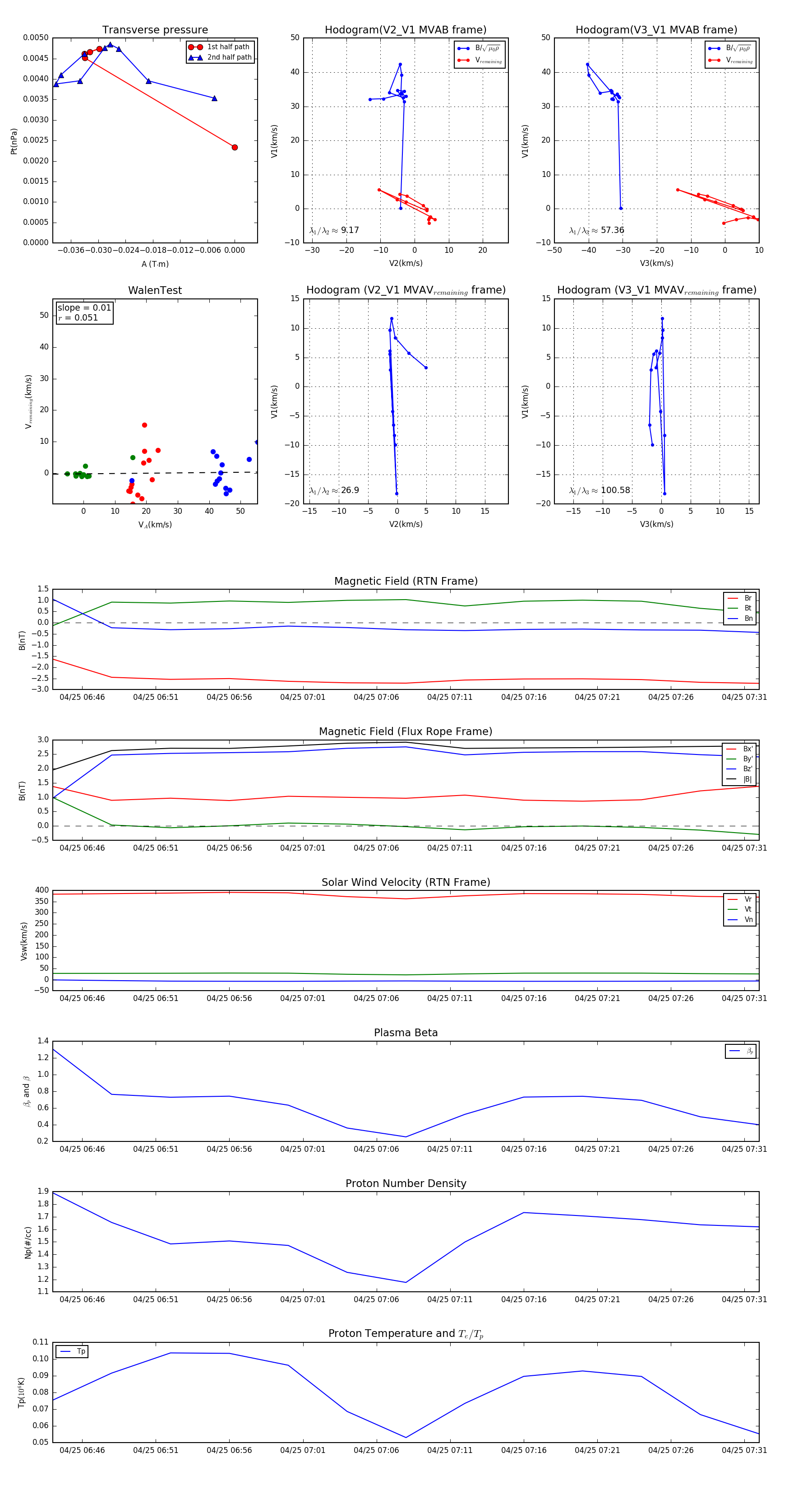
Flux Rope in 2002

Flux Rope Event 2002-04-25 06:44 ~ 2002-04-25 07:32 (49 minutes)


plot