HOME   LIST
‹–   –›

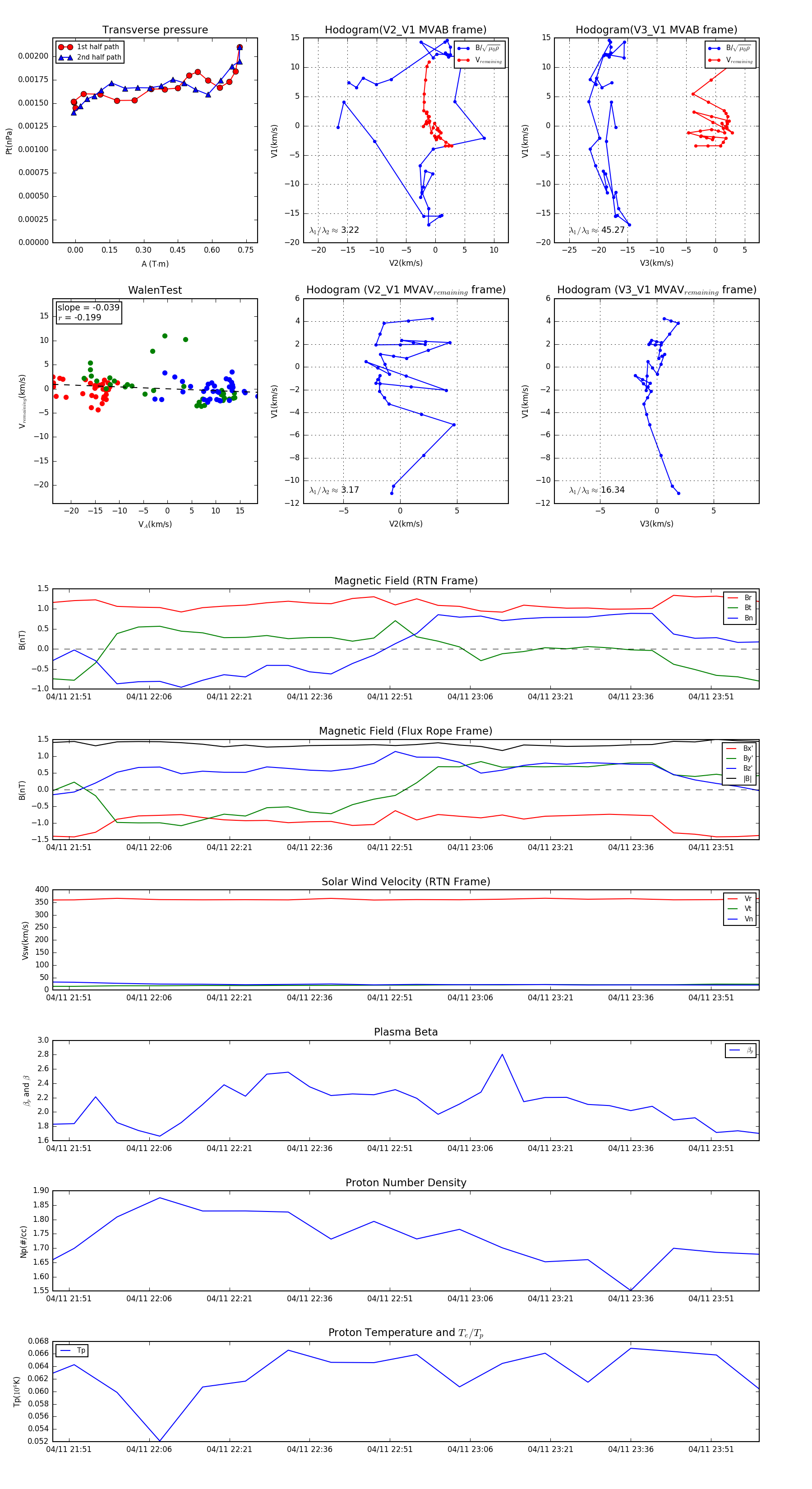
Flux Rope in 2002

Flux Rope Event 2002-04-11 21:48 ~ 2002-04-12 00:00 (133 minutes)


plot