HOME   LIST
‹–   –›

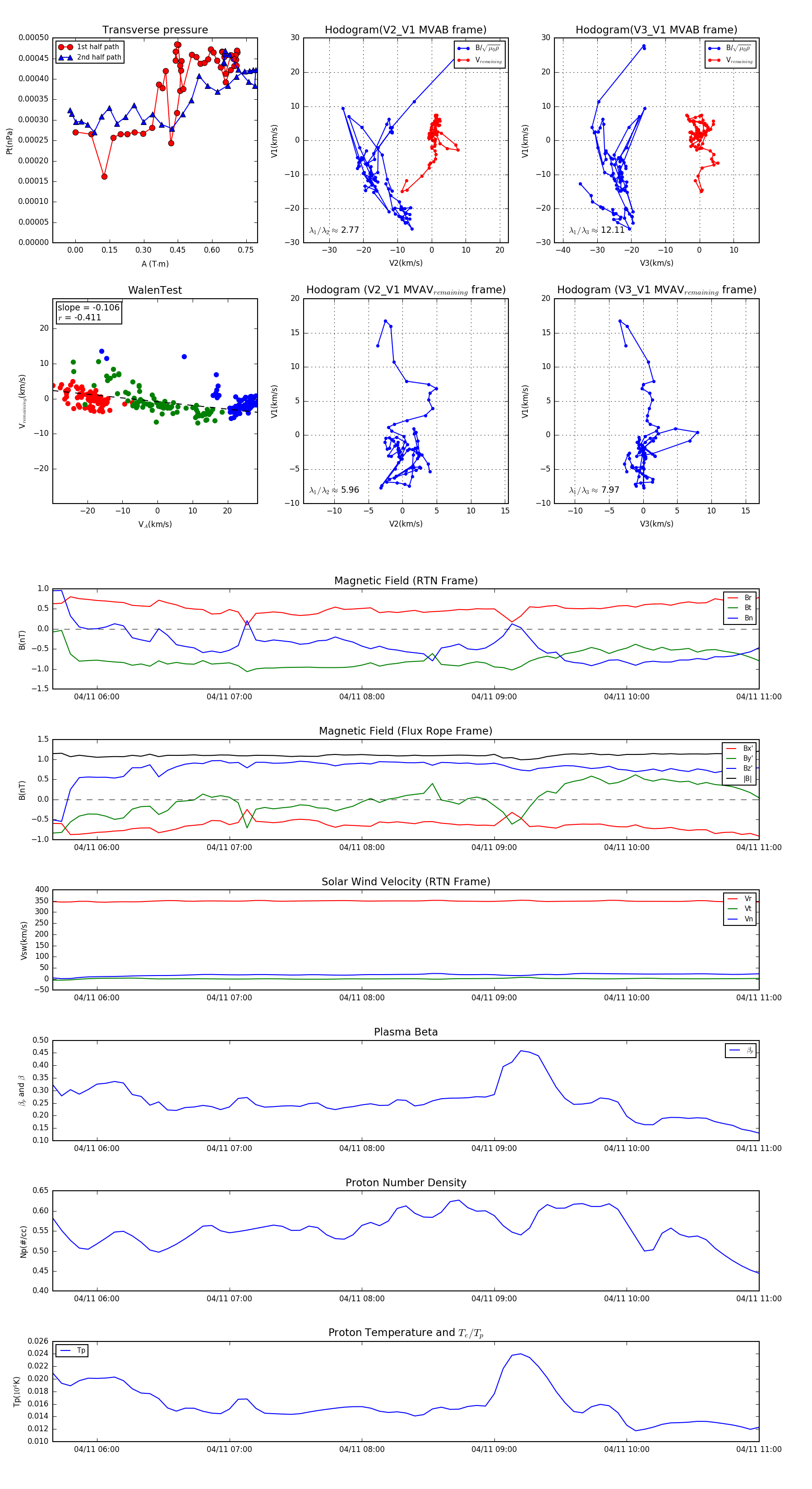
Flux Rope in 2002

Flux Rope Event 2002-04-11 05:40 ~ 2002-04-11 11:00 (321 minutes)


plot