HOME   LIST
‹–   –›

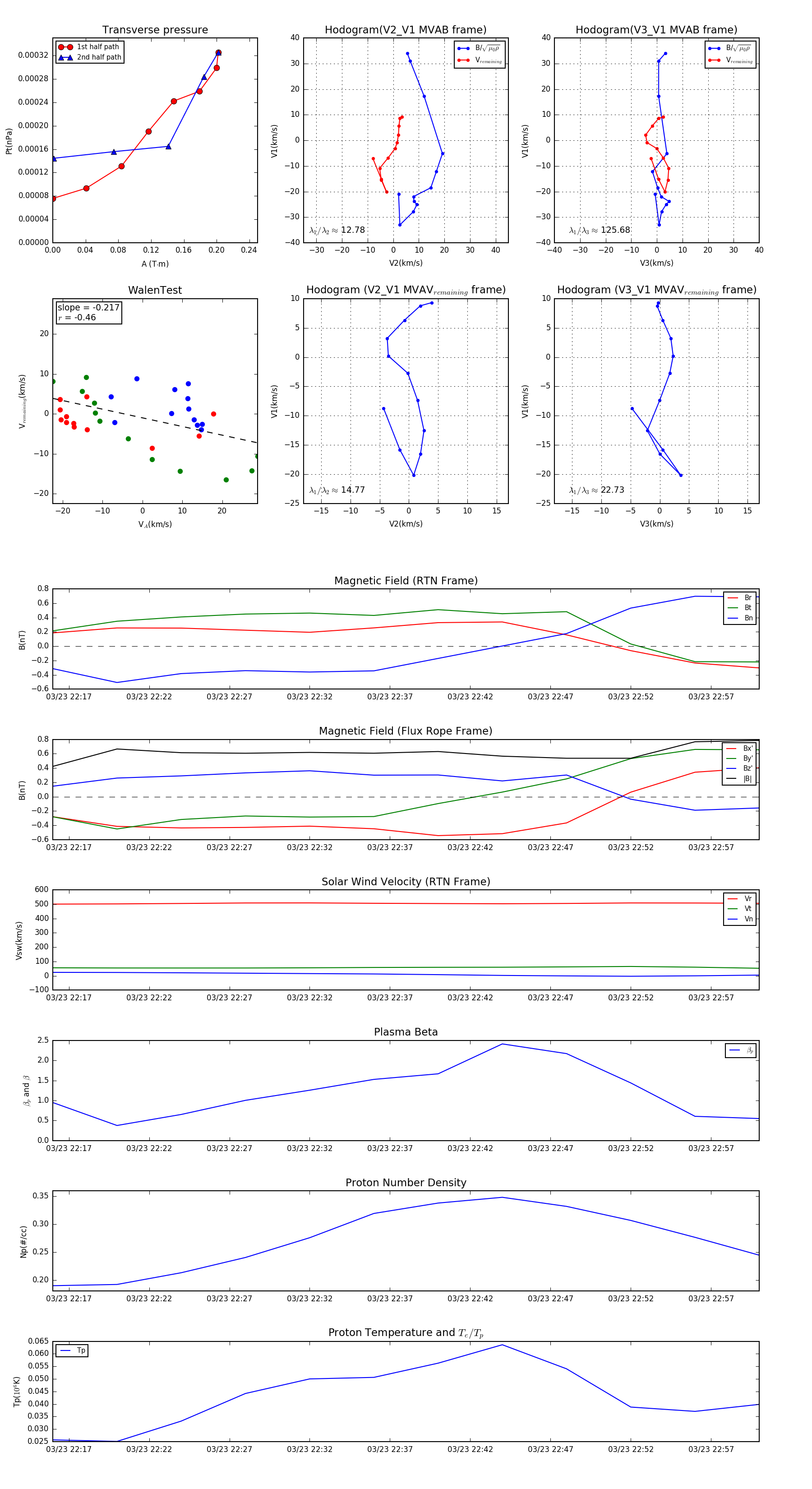
Flux Rope in 2002

Flux Rope Event 2002-03-23 22:16 ~ 2002-03-23 23:00 (45 minutes)


plot