HOME   LIST
‹–   –›

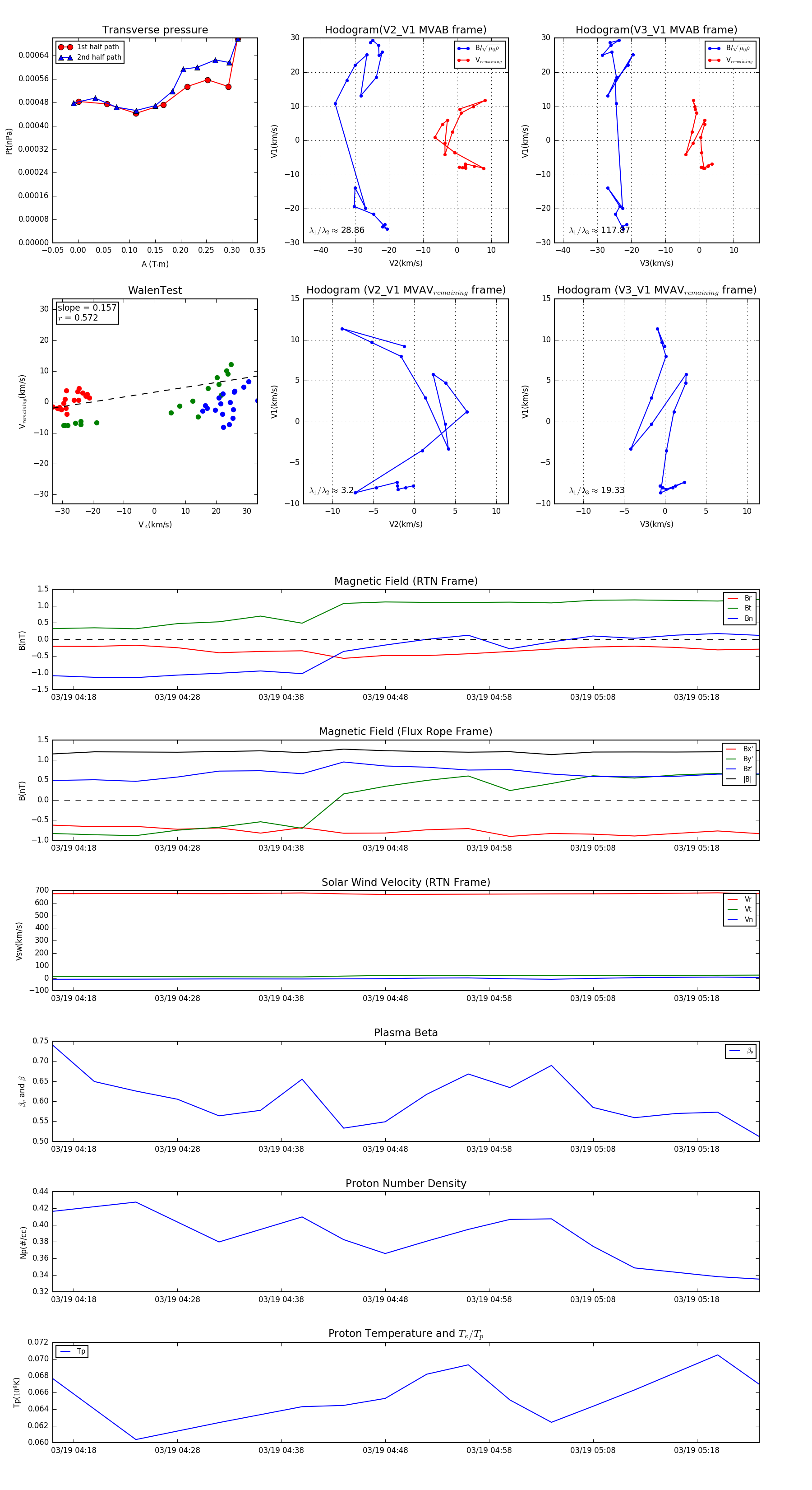
Flux Rope in 2002

Flux Rope Event 2002-03-19 04:16 ~ 2002-03-19 05:24 (69 minutes)


plot