HOME   LIST
‹–   –›

Flux Rope in 2002

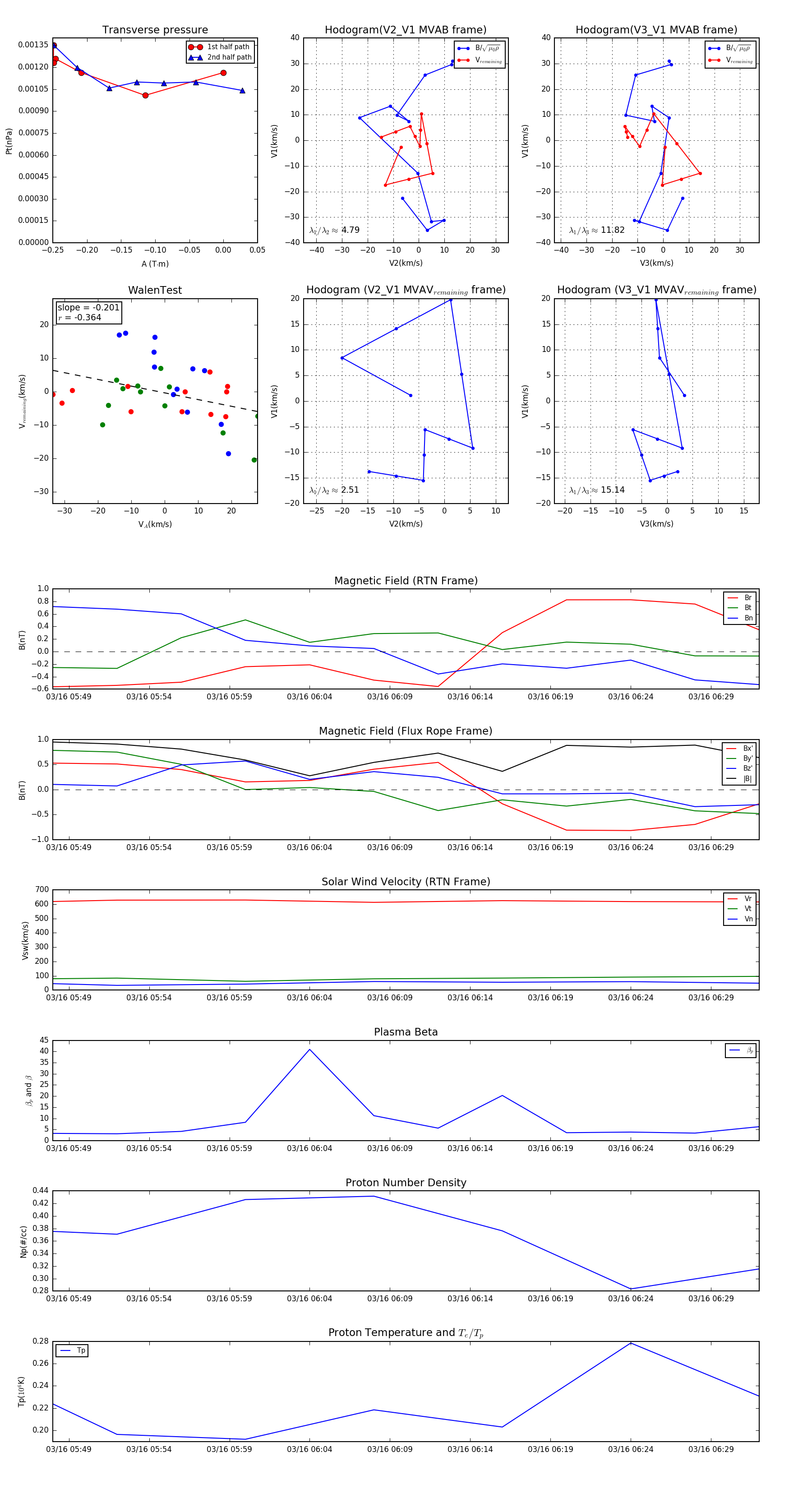
Flux Rope Event 2002-03-16 05:48 ~ 2002-03-16 06:32 (45 minutes)


plot