HOME   LIST
‹–   –›

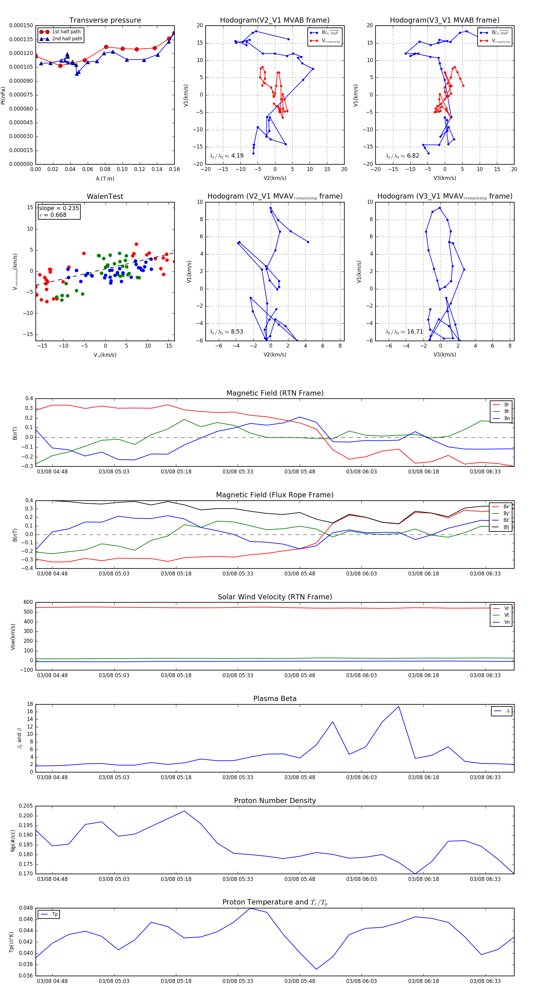
Flux Rope in 2002

Flux Rope Event 2002-03-08 04:44 ~ 2002-03-08 06:40 (117 minutes)


plot