HOME   LIST
‹–   –›

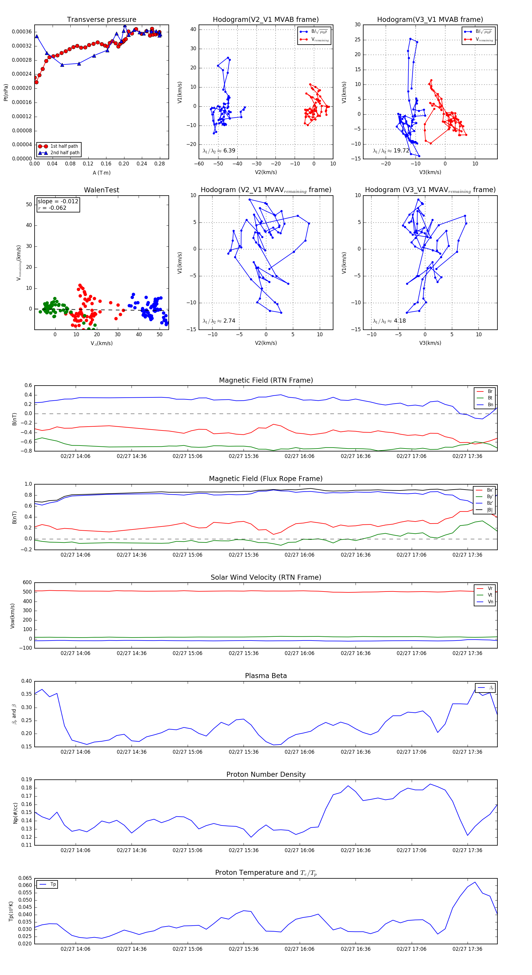
Flux Rope in 2002

Flux Rope Event 2002-02-27 13:44 ~ 2002-02-27 17:52 (249 minutes)


plot