HOME   LIST
‹–   –›

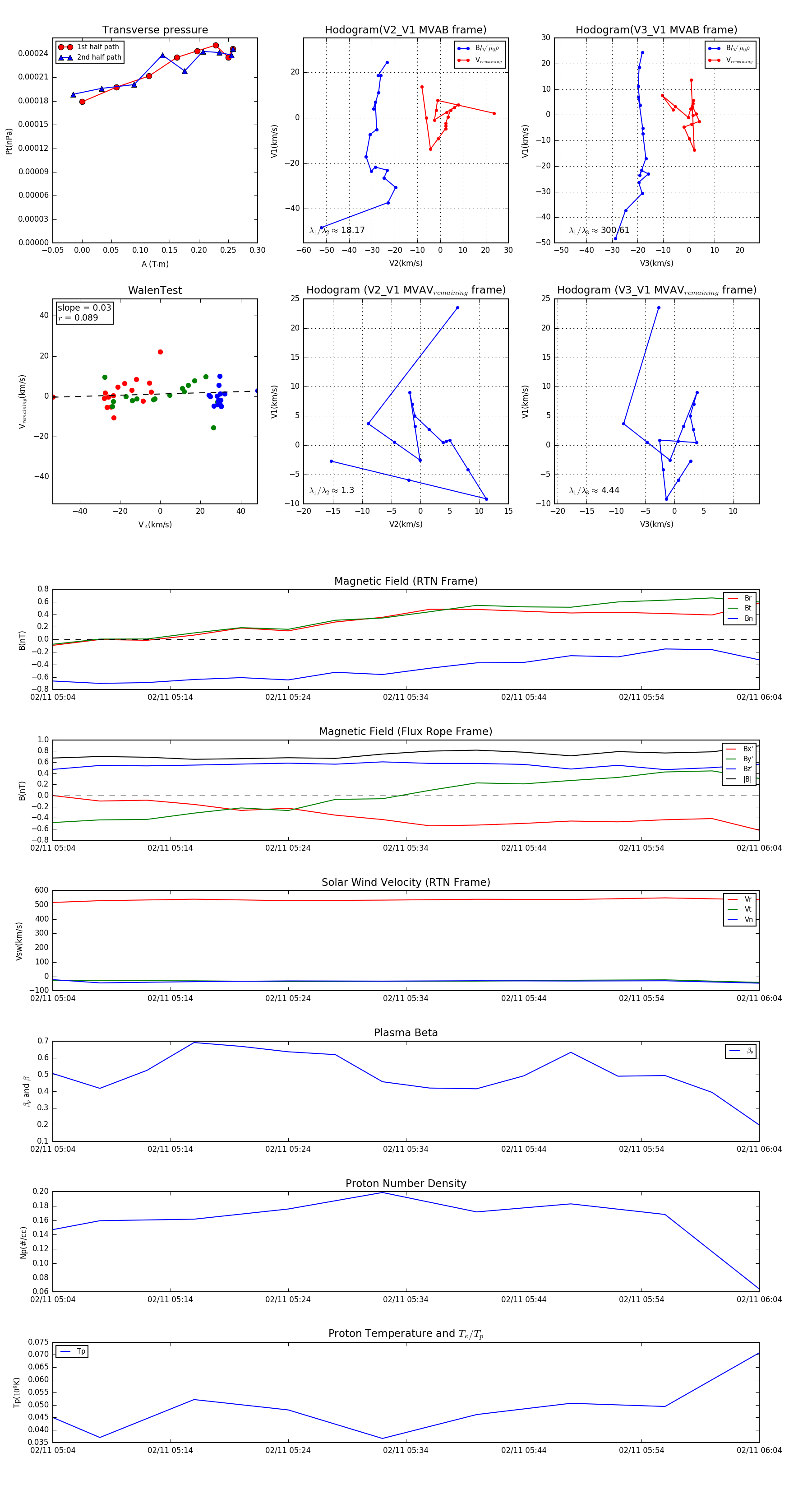
Flux Rope in 2002

Flux Rope Event 2002-02-11 05:04 ~ 2002-02-11 06:04 (61 minutes)


plot