HOME   LIST
‹–   –›

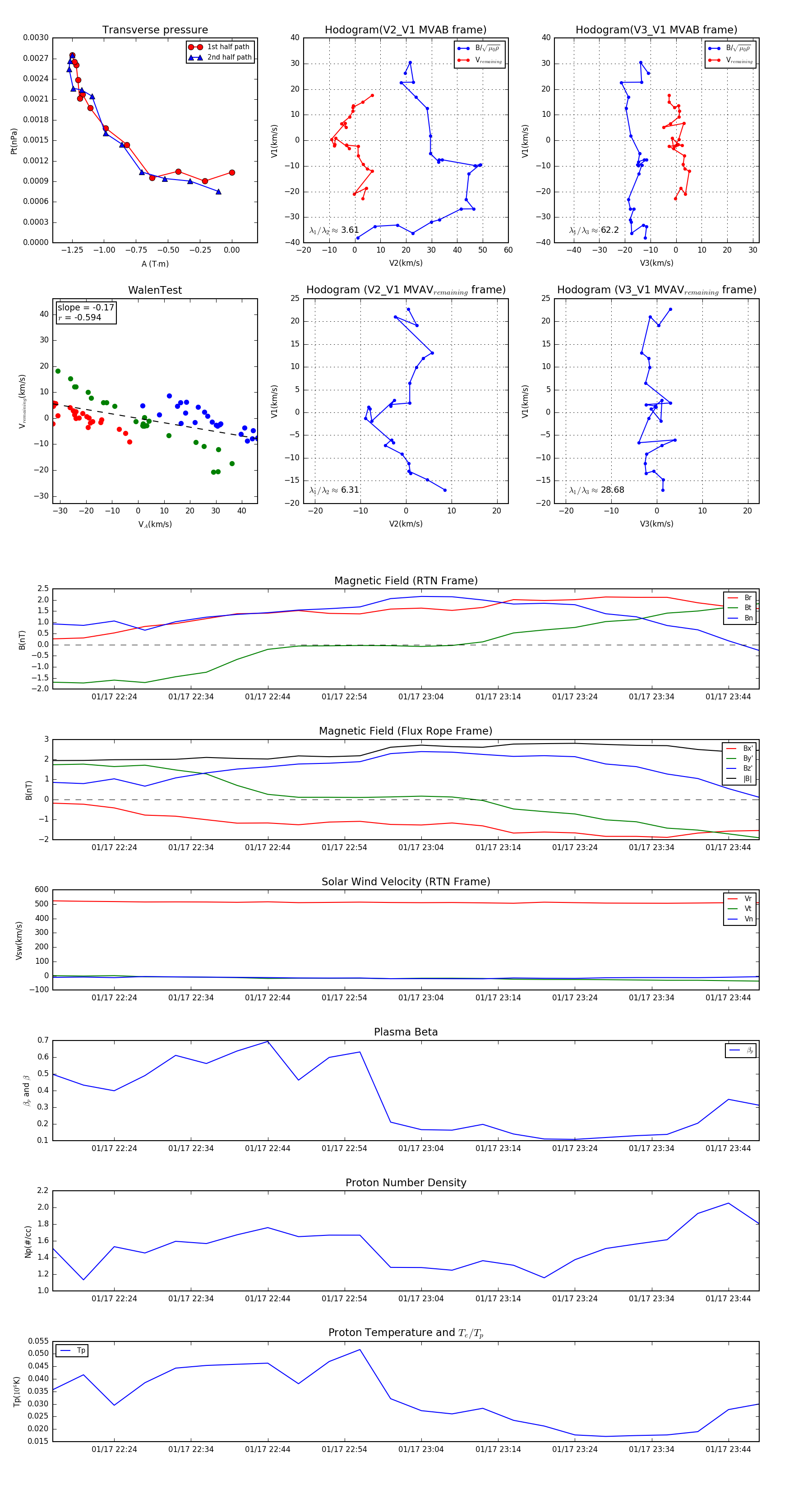
Flux Rope in 2002

Flux Rope Event 2002-01-17 22:16 ~ 2002-01-17 23:48 (93 minutes)


plot