HOME   LIST
‹–   –›

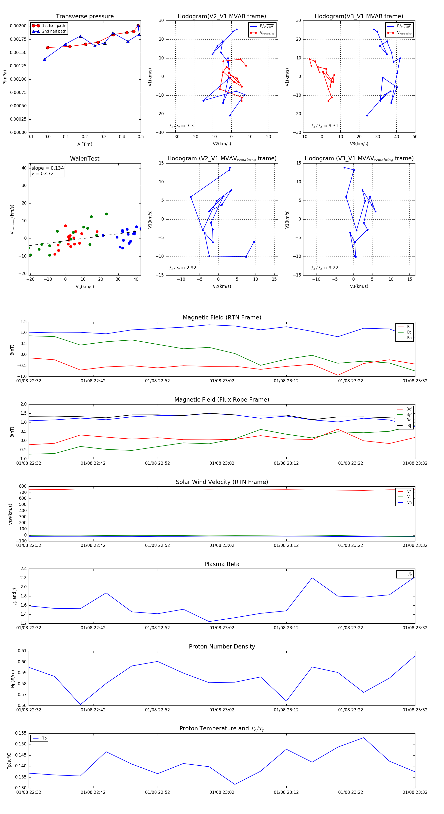
Flux Rope in 2002

Flux Rope Event 2002-01-08 22:32 ~ 2002-01-08 23:32 (61 minutes)


plot