HOME   LIST
‹–   –›

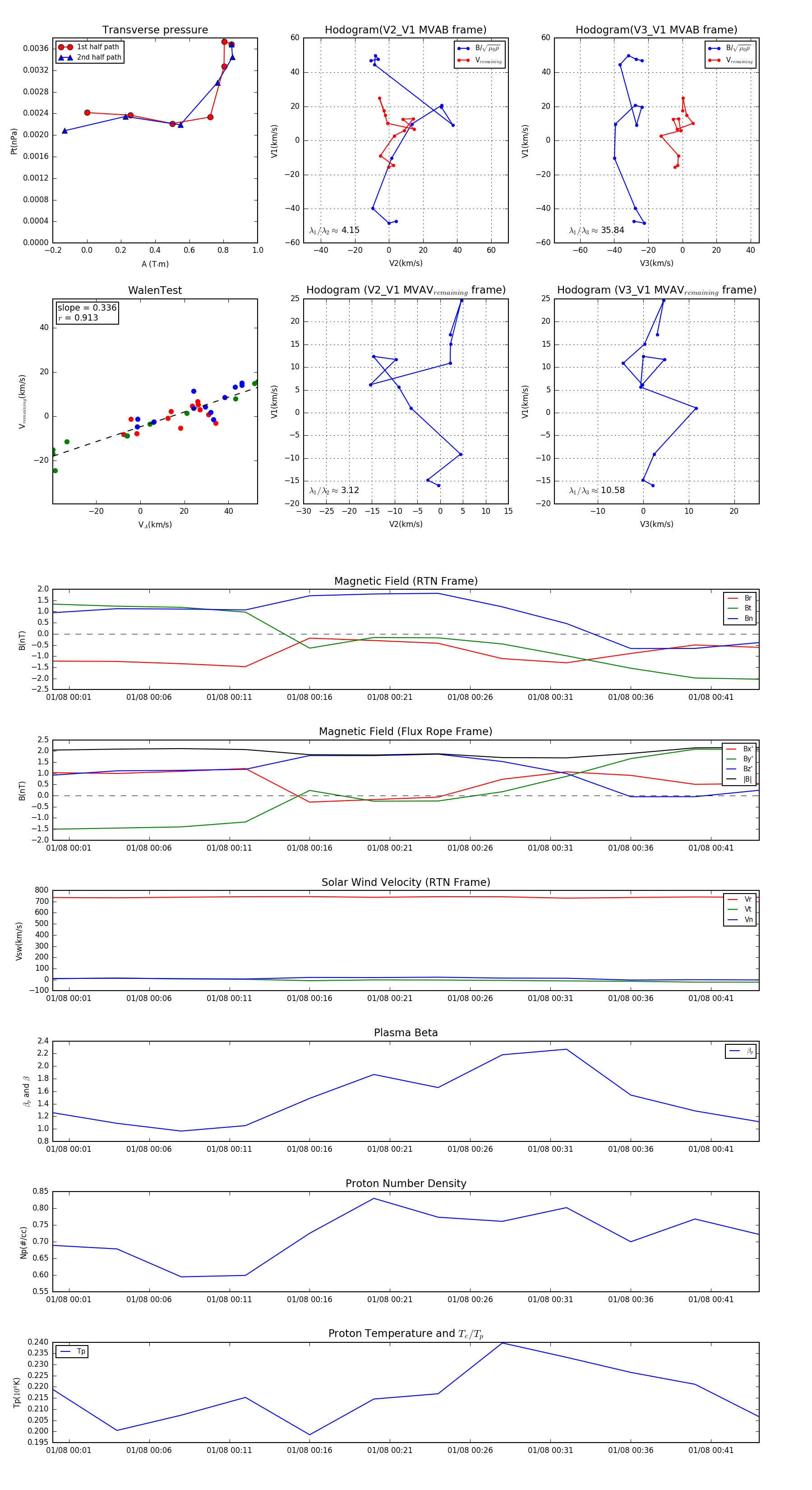
Flux Rope in 2002

Flux Rope Event 2002-01-08 00:00 ~ 2002-01-08 00:44 (45 minutes)


plot