HOME   LIST
‹–   –›

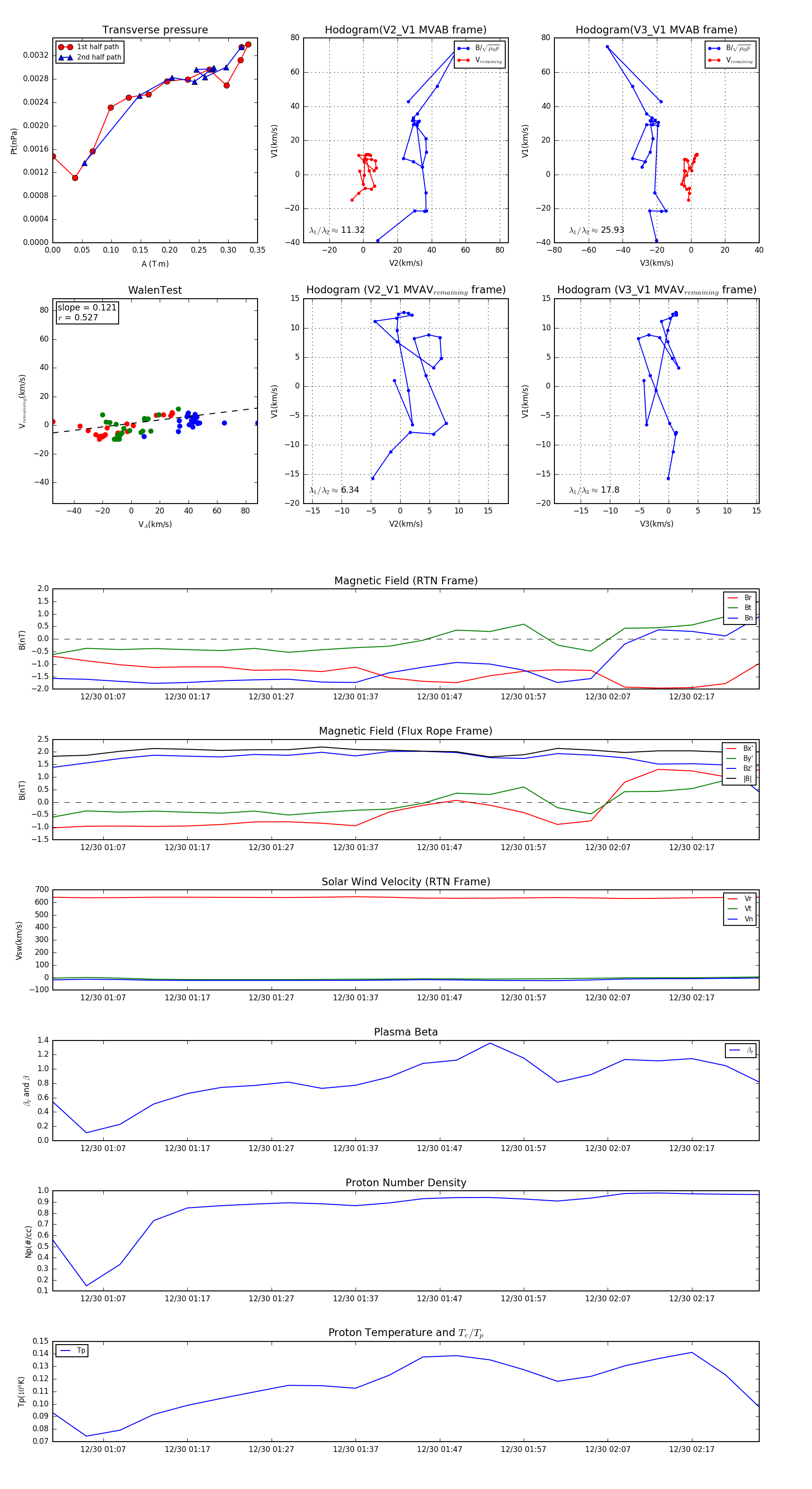
Flux Rope in 2001

Flux Rope Event 2001-12-30 01:01 ~ 2001-12-30 02:25 (85 minutes)


plot