HOME   LIST
‹–   –›

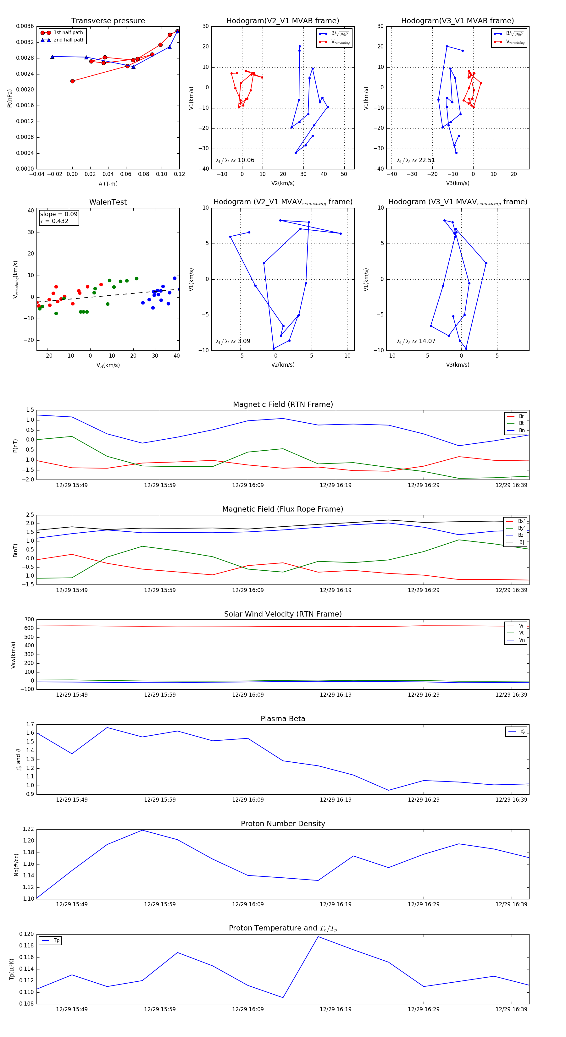
Flux Rope in 2001

Flux Rope Event 2001-12-29 15:45 ~ 2001-12-29 16:41 (57 minutes)


plot